ABLIC S-19721 Automotive 36V Voltage Trackers
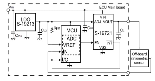
ABLIC S-19721 Automotive 36V Voltage Trackers with anomaly notification function and reverse current protection are designed using high-withstand voltage CMOS process technology. The anomaly notification function detects devices' abnormal activity and outputs the devices' status. Three types of abnormalities handled include overvoltage, overcurrent at the output pin, and heating of the device. These voltage trackers feature ±4.5mV low offset voltage that contributes to a low permissible error in voltage tracking and improves sensor reading accuracy.The S-19721 voltage trackers operate within the 4V to 36V input voltage range and offer output voltage adjustable down to 2V minimum. These voltage trackers are AEC-Q100 qualified and lead-free. The S-19721 voltage trackers are used in the power supply for automotive off-board sensors, EV, HEV, and PHEV applications.
Features
- 4V to 36V input voltage range
- Output voltage adjustable down to 2V minimum
- ±4.5mV (0.1mA ≤IOUT ≤250mA) offset voltage
- 330mV typical (VADJ=4V, IOUT=125mA) dropout voltage
- Withstand 45V load dump
- Ceramic capacitor can be used as input capacitor (4.7μF or more)
- Ceramic capacitor can be used as an output capacitor (4.7μF or 1000μF)
- Current consumption:
- 40μA typical (during operation)
- 3.7μA typical (during power-off)
- Built-in overcurrent protection circuit limits the overcurrent of the output transistor
- Built-in thermal shutdown circuit detects temperature 175°C typical
- Built-in overvoltage detection circuit detects an output short-circuit of the higher voltage
- -40°C to 125°C operating temperature range
- Lead and halogen free
- AEC-Q100 qualified
Applications
- For automotive use:
- Engine
- Suspension
- Transmission
- EV, HEV, and PHEV
- Power supply for automotive off-board sensors
Block Diagram
Application Circuit Diagram
Yayınlandı: 2024-07-02
| Güncellenmiş: 2024-08-20
