Allegro MicroSystems APM81803 Synchronous Buck Regulator Module
Allegro MicroSystems APM81803 Synchronous Buck Regulator Module is a highly integrated, 3A, low EMI, DC-DC regulator module that satisfies demanding power delivery requirements. This module includes a high-performance DC-DC regulator IC and two capacitors in a compact 4mm x 4mm QFN package. The fixed frequency, peak current mode control is programmable from 250kHz to 2.4MHz, ensuring rapid response to load and line transients. The APM81803 regulator module features an adjustable soft-start, an open-drain power good output, and a low shutdown current of 1µA. The accurate enable input allows for programmable turn-on and turn-off thresholds. Typical applications include ADAS, industrial systems, infotainment, and navigation systems.Features
- AEC-Q100 grade 1 qualified
- Ultra-Low EMI design and selectable spread spectrum to easily pass CISPR25 Class 5
- Accurate enable input threshold
- Robust FMEA (pin open/short and component faults)
- Overvoltage, pulse-by-pulse current limit, hiccup mode short-circuit, and thermal protections
- Synchronization (400 kHz to 2.4MHz): PLL-based fSYNC can be above or below fOSC
Specifications
- 3.5V to 36V VIN range
- 0.8V to 24V VOUT range
- -55°C to 150°C storage temperature range (TSTG)
- Up to 3A of continuous output current
- ±1.5% accuracy
- -40°C to 150°C operating junction temperature range (TJ(max))
Applications
- Infotainment
- Navigation systems
- ADAS
- Industrial systems
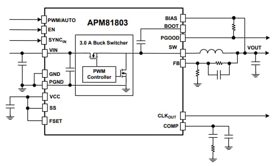
Functional Block Diagram
Typical Application Circuit
Additional Resources
Yayınlandı: 2023-05-02
| Güncellenmiş: 2023-05-15
