Analog Devices Inc. AD5790 Voltage Output DACs
Analog Devices Inc. AD5790 Voltage Output DACs are single, 20-bit, unbuffered voltage output digital-to-analog converters (DACs) that operate from a bipolar supply of up to 33V. The AD5790 specifies a positive reference input in the range of 5V to VDD to -2.5V and a negative reference input in the range of VSS +2.5V to 0V. The device supports a relative accuracy specification of ±2LSB maximum range, and operation is guaranteed monotonic with a -1LSB to +3LSB differential nonlinearity (DNL) specification. Furthermore, the AD5790 DACs utilize a versatile 3-wire serial interface that operates at clock rates of up to 35MHz and is compatible with standard serial peripheral interface (SPI), QSPI™, MICROWIRE™, and DSP interface standards. Reference buffers are also included on-chip.The ADI AD5790 Voltage Output DACs combine a power-on reset circuit that guarantees the DAC output powers up to 0V in a known output impedance state and remains in this state until a valid write to the device takes place.
The AD5790 is offered in an LFCSP-24 package and operates on a wide power supply range of up to ±16.5V.
Features
- Single 20-bit voltage output DAC, ±2LSB INL
- 8nV/√Hz output noise spectral density
- 0.1LSB long-term linearity error stability
- ±0.018ppm/°C gain error temperature coefficient
- 2.5µs output voltage settling time
- 3.5nV-sec midscale glitch impulse
- Integrated precision reference buffers
- -40°C to +125°C operating temperature range
- 4mm × 5mm LFCSP package
- Wide power supply range of up to ±16.5V
- 35MHz Schmitt-triggered digital interface
- 1.8V compatible digital interface
Applications
- Medical instrumentation
- Test and measurement
- Industrial control
- Scientific and aerospace instrumentation
- Data acquisition systems
- Digital gain and offset adjustment
- Power supply control
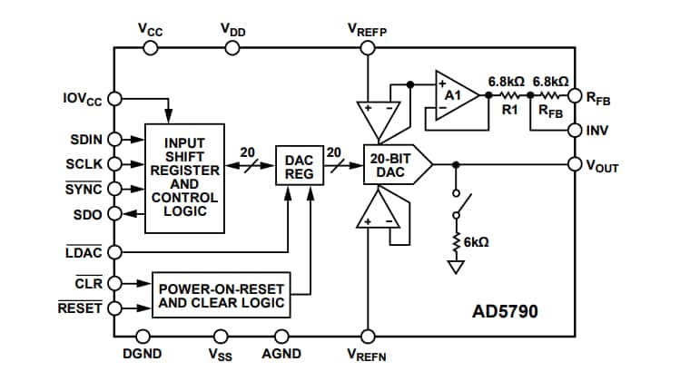
Block Diagram
Yayınlandı: 2022-03-03
| Güncellenmiş: 2022-03-14
