Analog Devices Inc. ADAQ4003 18-Bit µModule® Data Acquisition System
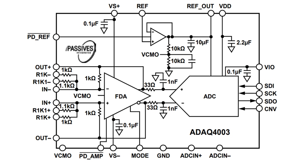
Analog Devices Inc. ADAQ4003 18-Bit 2MSPS µModule® Data Acquisition System is a signal chain solution that reduces the development cycle of a precision measurement system by transferring the signal chain design challenge of component selection, optimization, and layout from the designer to the device. The ADAQ4003 implements system-in-package (SIP) technology that reduces end system component count by combining multiple common signal processing and conditioning blocks into a single device. These blocks include a high-resolution 18-bit, 2MSPS successive approximation register (SAR), analog-to-digital converter (ADC), a low noise, fully differential ADC driver amplifier (FDA), and a stable reference buffer.The ADI ADAQ4003 µModule Data Acquisition System incorporates iPassives® technology that consists of crucial passive components with superior matching and drift characteristics, to minimize temperature dependent error sources and offer optimized performance.
The signal chain solution is housed in a small, 7mm × 7mm, 0.80mm pitch, 49-ball CSP_BGA compact form factor that designs without sacrificing performance and simplifies the end system bill of materials management. This system integration level makes the ADAQ4003 much less sensitive to printed circuit board (PCB) layout while still providing flexibility to adapt to a wide range of signal levels.
The serial peripheral interface (SPI)-compatible, serial user interface is compatible with 1.8V, 2.5V, 3V, or 5V logic, using a separate VIO supply. The ADAQ4003 features a specified operation from -40°C to +125°C.
Features
- Improved design journey
- Fully differential ADC driver with selectable input range
- Input ranges with 5V VREF: ±10V, ±5V, or ±2.5V
- Essential passive components included
- ±0.005% iPassives matched resistor array
- Wide input common-mode voltage range
- High common-mode rejection ratio
- Single-ended to differential conversion
- Fully differential ADC driver with selectable input range
- Increased signal chain density
- Small, 7mm x 7mm, 0.80mm pitch, 49-ball CSP_BGA
- 4x footprint reduction vs. discrete solution
- On-board reference buffer with VCM generation
- Small, 7mm x 7mm, 0.80mm pitch, 49-ball CSP_BGA
- High performance
- Throughput of 2MSPS, no pipeline delay
- Guaranteed 18-bit no missing codes
- INL: ±3ppm typical, ±8ppm guaranteed
- SINAD: 99dB typical (G = 0.454)
- Offset error drift of 0.7ppm/°C typical (G = 0.454)
- Gain error drift of ±0.5ppm/°C typical
- Low total power dissipation of 51.6mW typical at 2MSPS
- Serial interface SPI-/QSPI™-/MICROWIRE™-/DSP-compatible
- Versatile logic interface supply with 1.8V, 2.5V, 3V, or 5V
Applications
- Automatic test equipment
- Machine automation
- Process controls
- Medical instrumentation
- Digital control loops
Videos
Block Diagram
