Analog Devices Inc. ADAU7112 Stereo PDM to PCM Converter
Analog Devices Inc. ADAU7112 Stereo PDM to PCM Converter provides up to two channels of decimation from a 1-bit outsource to a 24-bit Pulse Code Modulation (PCM) audio output. The downsampling ratio is 64 × fS, with fS being the PCM output sampling rate. All channels decimate at the same ratio. The 24-bit downsampled PCM audio data is output via standard Inter-IC Serial (I2S) or Time Domain Multiplexed (TDM) format.The input sources for the ADAU7112 can be any device with a slave PDM output, such as a digital microphone. The output pins of these microphones can connect directly to the input pins of the ADAU7112.
The ADAU7112 Stereo PDM to PCM Converter is available in a halide-free, 9-ball, Wafer Level Chip Scale Package (WLCSP) and is specified over a commercial temperature range of -40°C to +85°C.
Features
- 2x channels of PDM audio inputs from digital microphones
- 64x decimation ratio of PDM to PCM audio data
- 24-bit resolution to support high Sound Pressure Level (SPL) microphones
- 126dB A-weighted Signal-to-Noise Ratio (SNR)
- 4kHz to 96kHz output sampling rate
- Bit clock rates of 64x, 128x, 192x, 256x, 384x, or 512x the output sampling rate
- Automatic PDM clock generation
- Automatic power-down when BCLK is removed
- 0.36mA DVDD operating current at 48kHz sampling rate and 1.8V supply
- Slave I2S or TDM output interface
- Up to TDM-16 supported
- Configurable TDM slots
- I/O supply voltage from 1.70V to 3.63V
- DVDD core supply voltage from 1.10V to 1.98V
- 4μA typical DVDD shutdown current
- Power-on reset
- -40°C to +85°C operating temperature range
- WLCSP-9 package type
- 1.26mm × 1.26mm package dimensions, 0.4mm pitch
- RoHS-compliant
Applications
- Mobile computing
- Portable electronics
- Consumer electronics
- Professional electronics
Block Diagram
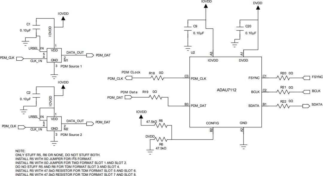
Typical Application Circuit
Package Outline
Yayınlandı: 2019-09-19
| Güncellenmiş: 2024-02-29
