Analog Devices Inc. ADM1273 High-Voltage Positive Hot-Swap Controllers
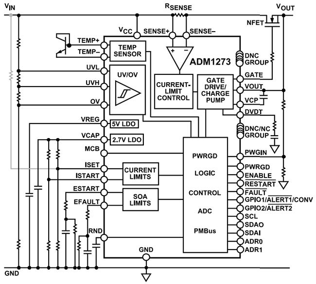
Analog Devices ADM1273 High-Voltage Positive Hot-Swap Controllers are high-performance hot-swap controllers designed to manage the safe insertion and removal of circuit boards in live backplanes, particularly in systems operating at voltages from 16V to 100V. At its core, the ADM1273 integrates a hot-swap controller, current sense amplifier, and power monitoring analog-to-digital converter (ADC), enabling precise control and telemetry of the power path. These controllers support programmable current and voltage limits, allowing users to tailor protection thresholds to specific system requirements. The devices utilize an external N-channel FET to control the power path, featuring a fast response to overcurrent conditions that helps protect both the load and the power source. The Analog Devices ADM1273 devices are ideal for use in telecom, industrial, and data center applications where robust power management and protection are critical.A PMBus interface provides digital access to real-time telemetry data, including input voltage, output current, and power. This real-time information makes the ADM1273 controllers highly suitable for systems requiring remote monitoring and diagnostics. The onboard 12-bit ADC ensures accurate measurements, and the device supports alert and fault reporting, enhancing system reliability and serviceability.
Additionally, the Analog Devices ADM1273 includes programmable undervoltage and overvoltage protection, power-good signaling, and soft-start control, which collectively contribute to safe and controlled power-up sequences. A compact footprint and integration of multiple functions reduce board space and component count, making these devices a versatile solution for modern high-voltage systems.
Features
- Drop-in replacement to ADM1272
- Controls supply voltages from 16V to 80V (absolute maximum 120V)
- High voltage (80V) IPC-9592 compliant packaging
- <500ns response time to short circuit
- FET energy monitoring for adaptable FET SOA protection
- Gate boost mode for fast recovery from OC transients
- Programmable random start mode to stagger power-on
- FET fault detection
- Remote temperature sensing with programmable warning and shutdown thresholds
- Programmable 2.5mV to 30mV system current-limit setting range
- ±0.85% accurate current measurement with 12-bit ADC
- ILOAD, VIN, VOUT, temperature, power, and energy telemetry
- Programmable start-up current limit
- Programmable linear output voltage soft start
- 1% accurate UV and OV thresholds
- Programmable hot-swap restart function
- 2x programmable GPIO pins
- Reports power and energy consumption
- Peak detect registers for current, voltage, and power
- PMBus fast mode compliant interface
- 48-lead, 7mm × 8mm LFCSP package
- -40°C to +105°C operating temperature range
- +125°C maximum junction temperature
- +300°C maximum lead soldering temperature for 10s
- RoHS compliant
Applications
- 48V/54V data center servers
- Power monitoring and control/power budgeting
- Central office equipment
- Telecommunication and data communication equipment
- Industrial applications
Functional Block Diagram
