Analog Devices Inc. ADP1621 DC-to-DC Controller
Analog Devices ADP1621 DC-to-DC Controller is offered as a fixed-frequency, pulse-width modulation (PWM), current-mode, step-up converter controller with a 92% efficiency rating and ±1% initial accuracy. The ADP1621 Controller drives an external N-channel MOSFET to convert the input voltage to a higher output voltage. The device uses lossless current sensing for switch-node voltage <30V and resistor current sensing for switch-node voltage >30V. Designers can use the ADP1621 Controller to drive SEPIC, flyback, and forward converter topologies.The ADP1621 Controller operates using a 2.9V-5.5V IC supply input voltage. Higher input voltages (>5.5V) are achievable with the use of a small signal NPN pass transistor or a single resistor. The device allows a power input voltage as low as 1V for fuel cell applications. Designers can use an external resistor to set the switching frequency over a 100kHz-1.5MHz range. The SDSN pin synchronizes the switching frequency to an external clock. ADP1621's input supply current is less than 3mA during normal operation and less than 10μA during the shutdown. The design of the ADP1621 Controller allows the device to drive large external MOSFETs and support load currents above 10A.
Features
- 92% efficiency (no sense resistor required)
- ±1.0% initial accuracy
- IC supply voltage range: 2.9V to 5.5V
- Power-input voltage as low as 1.0V
- Capable of high supply input voltage (>5.5V) with an external NPN or a resistor
- VIN UVLO and 35mA shunt regulator
- External slope compensation with 1 resistor
- Programmable operating frequency (100kHz to 1.5MHz) with 1 resistor
- Lossless current sensing for switch-node voltage <30V
- Resistor current sensing for switch-node voltage >30V
- Synchronizable to an external clock
- Current-mode operation for excellent line and load transient responses
- 10μA shutdown current
- Current limit and thermal overload protection
- Soft start in 2048 clock cycles
- Supported by ADIsimPower™ design tool
Applications
- APD bias
- Portable electronic equipment
- Isolated dc-to-dc converter
- Step-up/step-down dc-to-dc converter
- LED driver for laptop computer and navigation system
- LCD backlighting
Additional Resources
The Elegance of a Flyback Controller Without a Dedicated Isolated Feedback Path
Save money and space with a Flyback Controller without a dedicated isolated feedback path.
Block Diagram
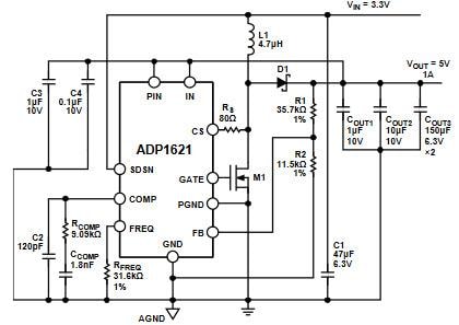
Typical Application Circuit
