Analog Devices Inc. ADP5056 Triple Buck Regulator Power Solution

Analog Devices Inc. ADP5056 Triple Buck Regulator Integrated Power Solution combines three high-performance buck regulators in a 43-terminal land grid array (LGA) package that meets the demanding performance and board space requirements. The ADP5056 Solution allows a direct connection to high input voltages up to 18V with no regulators.

All channels on the ADI ADP5056 Solution integrate high-side and low-side power metal-oxide-semiconductor field-effect transistors (MOSFETs) to achieve an optimized efficiency solution. Channel 1 and Channel 2 deliver a programmable output current of 3.5A or 7A or provide a single output with up to 14A of current in parallel operation. Channel 3 offers a programmable output current of 1.5A or 3A.

The ADP5056 Power Solution offers a switching frequency that can be programmed or synchronized to an external clock. The ADP5056 contains an enable pin (ENx) on each channel for easy power-up sequencing or adjustable under-voltage lockout (UVLO) threshold.

The ADP5056 is rated at -40°C to +150°C junction temperature and is housed in a 43-terminal land grid array (LGA) package.

Features

  • Wide input voltage range: 2.75V to 18V
  • Bias input voltage range: 4.5V to 18V
  • Operation up to 150°C junction temperature
  • -0.62% to +0.69% feedback voltage accuracy (-40°C to +125°C junction temperature)
  • Channel 1 and Channel 2: 7A synchronous buck regulator (9.4A minimum valley current limit)
  • Channel 1 and Channel 2: 14A output in parallel operation
  • Channel 3: 3A synchronous buck regulator (4.2A minimum valley current limit)
  • 250kHz to 2500kHz adjustable switching frequency
  • External compensation for fast load transient response
  • Precision enable pin with 0.615V accurate reference voltage
  • Programmable power-up and power-down sequence
  • Selective FPWM/PSM mode selection
  • Frequency synchronization input or output
  • Power-good flag for three channels
  • Active output discharge switch
  • UVLO, overcurrent protection, and TSD protection
  • 43-terminal, 5mm × 5.5mm LGA package

Applications

  • Small cell base stations
  • Field programmable gate array (FPGA) and processor applications
  • Security and surveillance
  • Medical applications

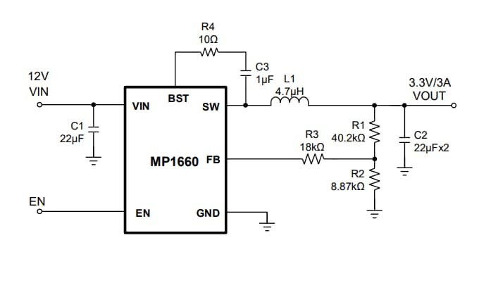
Typical Application Circuit

Application Circuit Diagram - Analog Devices Inc. ADP5056 Triple Buck Regulator Power Solution
Yayınlandı: 2021-04-07 | Güncellenmiş: 2022-03-11