Analog Devices Inc. ADP7104x-EVALZ Evaluation Boards
Analog Devices Inc. ADP7104x-EVALZ Evaluation Boards are designed to evaluate the ADP7104 Low Dropout (LDO) regulator. This regulator operates from 3.3V to 20V and provides up to 500mA of output current. Simple device measurements such as line/load regulation, dropout, and ground current can be demonstrated with just a single voltage supply, a voltmeter, a current meter, and load resistors.Features
- Two fully assembled and tested evaluation boards per kit
- Full set of IC voltage options in each kit
- Three samples of each IC voltage option packed in separate anti-static bags
- Kit allows the user to quickly evaluate all IC voltage options
- Only need to order one kit per product family
Applications
- Healthcare
- Point of Care (PoC) diagnostics
- In vitro diagnostics
- Life sciences and medical instrumentation
- Body temperature measurement
- Therapy devices
- Ultrasound
- Digital x-rays
- Computed tomography
- Instrumentation and measurement
- Protocol analyzers
- Data acquisition
- Industrial Automation Technology (IAT)
- Programmable Logic Controllers (PLC) and Distributed Control Systems (DCS)
- Predictive maintenance
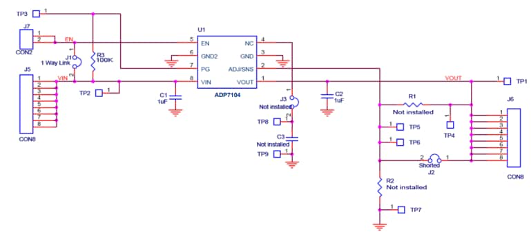
Schematic: SOIC Package
Schematic: LFCSP Package
Yayınlandı: 2020-06-24
| Güncellenmiş: 2024-10-15
