Analog Devices Inc. ADPL42001 High-Voltage Linear Regulators
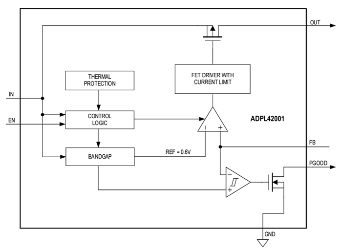
Analog Devices Inc. ADPL42001 High-Voltage Linear Regulators offer ultra-low quiescent currents and are ideal for industrial and battery-operated systems. The devices operate from a 4V to 20V input voltage, deliver up to 100mA of load current, and consume only 8μA of quiescent current at no load. The Analog Devices Inc. ADPL42001 devices consume only 0.9μA current when in shutdown. The output voltage is adjustable from 0.6V to 18V. Feedback voltage accuracy is ±2% over temperature.An open-drain PGOOD pin provides a power-good signal to the system, successfully regulating the output voltage. The ADPL42001 Linear Regulators also incorporate an enable pin (EN) that allows users to turn the part on or off. The devices have a thermal shutdown feature that shuts down the part when the die temperature exceeds +165°C. The ADPL42001 operates over the -40°C to +125°C industrial temperature range and is available in a 6-lead, compact TSOT or a 6-pin (3mm x 3mm) TDFN package.
Features
- Operates reliably in adverse industrial environments
- Built-in output voltage monitoring with PGOOD pin
- High-voltage ENABLE input
- Low 8μA quiescent current
- Low 560mV dropout voltage at 100mA
- Overload protection
- Overtemperature protection
- Wide -40°C to +125°C ambient operating temperature range, -40°C to +150°C junction temperature range
- Easy to use
- Only four external components required
- Stable with a tiny 4.7μF, 0805 output capacitor
- All ceramic capacitors, compact layout
- Reduces the number of linear regulators to stock
- Wide 4V to 20V input voltage range
- Adjustable 0.6V to 18V output
- Up to 100mA load current capability
- 6-lead, compact TSOT and a 6-pin (3mm x 3mm) TDFN package option
Applications
- Battery-powered equipment
- Post regulator for switching power supplies
- Body electronics and lighting
Application Circuit Diagram
Block Diagram
Yayınlandı: 2024-12-11
| Güncellenmiş: 2024-12-26
