Analog Devices Inc. ADRF5300-EVALZ Evaluation Board
Analog Devices Inc. ADRF5300-EVALZ Evaluation Board is a platform for evaluating the ADRF5300 Reflective SPDT Switch performance. The ADRF5300 Reflective SPDT Switches are manufactured in the silicon process and developed for 5G applications ranging from 24GHz to 32GHz. The ADRF5300-EVALZ Evaluation Board is populated with a 2.4mm Hirose connector and assembled with the ADRF5300 device and application circuity.Features
- Contains ADRF5300 switch and external components
- RF connectors
- Simple connection to test equipment
- Onboard through line for calibration
Applications
- Industrial scanners
- Test instrumentation
- 5G Millimeter-wave cellular infrastructures
- Military radios, radars, and electronic counter measures (ECMs)
- Microwave radios and very small aperture terminals (VSATs)
Required Equipment
- DC power supply
- Network and spectrum analyzer
- Signal generator
Board Layout
Test Setup Diagram
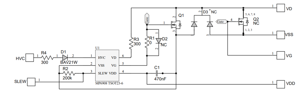
SCHEMATIC
Circuit Layout
Yayınlandı: 2020-10-29
| Güncellenmiş: 2024-11-26
