Analog Devices Inc. ADuM1253 Ultra-Low-Power I2C Digital Isolators
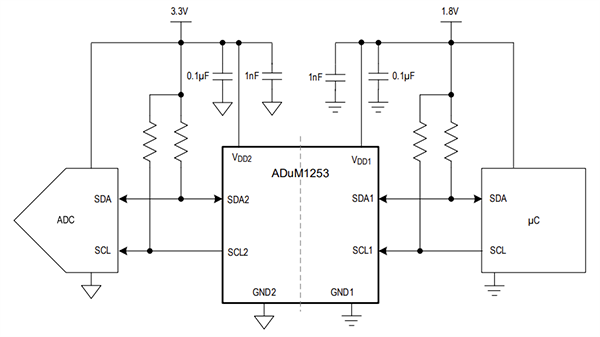
Analog Devices Inc. ADuM1253 Ultra-Low-Power I2C Digital Isolators offer two open-drain channels, one unidirectional and one bidirectional. This two-channel design targets applications such as I2C that require data to be transmitted in both directions on the same line but have a unidirectional clock. To prevent latch-up action, Side 1 outputs comprise special buffers that regulate the logic-low voltage at 0.64V, and the input logic-low threshold is at least 50mV lower than the output logic-low voltage. Side 2 features conventional buffers that do not regulate logic-low output voltage. ADuM1253 is rated for operation at ambient temperatures within -40°C to +125°C and packaged in an 8-pin narrow SOIC package.The ADuM1253 features independent 1.71V to 5.5V supplies on both Side 1 and Side 2 of the isolator. The device operates up to 2MHz, and the ultra-low 21µA standby current per side is ideal for battery-operated systems. The Analog Devices ADuM1253 provides a disturbance-free bus connection for hot-plug connections on Side 2 by first pre-charging the bus pins and then monitoring the bus state for either an idle bus or detection of an I2C stop condition before connecting Side 1 and Side 2.
Features
- Low VOL(MAX) for greater I2C device compatibility
- 0.69V for Side 1
- 0.4V for Side 2
- Ultra-low-power consumption for longer battery life, 142μA typical per channel at 400kHz
- Wide independent VDD1/VDD2 supply range supports more logic voltage levels and allows level shifting, 1.71V to 5.5V for both sides
- Hot-swappable Side 2 I/O prevents data corruption, initial Side 2 connection occurs at bus idle or stop states
- Bidirectional I2C transfer up to 2MHz SCL
- Strong current sinking enables lower RPULL-UP values for faster bus speeds
- 5mA for Side 1
- 50mA for Side 2
- Robust galvanic isolation of digital signals
- Continuously withstands (VIOWM) 445VRMS
- Withstands ±10kV surge per IEC 61000-4-5
- 4mm creepage and clearance
- Safety and regulatory approvals (pending)
- IEC 60747-17, 630VPEAK reinforced VIORM
- UL 1577, 3000VRMS for 1 minute
- IEC/EN/CSA 62368-1
- IEC/EN/CSA 61010-1
- CAN/CSA-C22.2 No. 14–18
- 8-narrow SOIC package
- RoHS compliant
Applications
- Isolated I2C/SMBus interfaces
- Battery management systems
- Power Over Ethernet (PoE)
- Motor control systems
Specifications
- 445VRMS isolation voltage
- 1.71V to 5.5V supply voltage range
- 270µA operating supply current
- 93.7ns propagation delay time
- -40°C to +125°C operating temperature range
- Moisture Sensitivity Level (MSL) 3
Simplified Application Diagram
Functional Block Diagram
Yayınlandı: 2024-03-21
| Güncellenmiş: 2024-08-30
