Analog Devices Inc. DC3158A Evaluation Board
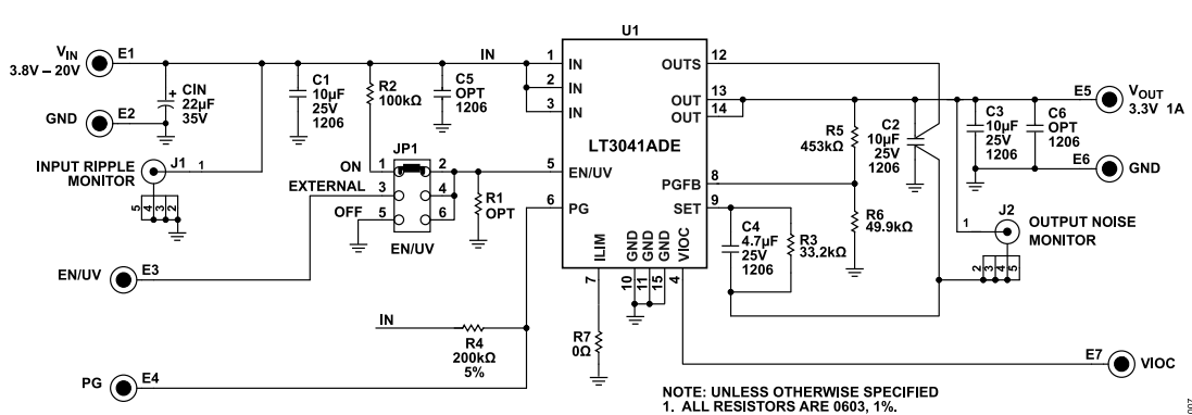
Analog Devices Inc. DC3158A Evaluation Board is designed to evaluate the performance of the LT3041 Low-Dropout (LDO) linear regulators. This evaluation board operates over a 3.8V to 20V input voltage range and provides 1A maximum output current. The DC3158A evaluation board features 1A maximum output current, resistor programmed power-good, and BNC connectors for noise and PSRR measurement.Features
- 3.8V to 20V input voltage range
- Resistor-programmed 3.32V output voltage
- 1A maximum output current
- BNC connectors for noise and PSRR measurement
- Resistor programmed power-good
- Resistor-programmable current limit, current monitoring, and UVLO
- VIOC to manage power dissipation and PSRR
- Thermally enhanced, 14-lead, 3mm x 4mm, DFN package
Schematic Diagram
Yayınlandı: 2022-12-09
| Güncellenmiş: 2022-12-21
