Analog Devices Inc. EVAL-LTC6228IS8 Evaluation Board
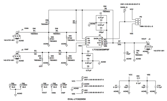
Analog Devices Inc. EVAL-LTC6228IS8 Evaluation Board is designed to evaluate the LTC6228 low distortion rail-to-rail output op-amps with shutdown. This evaluation board is a prepopulated board on a buffer configuration with a post-low-pass filter at a cut-off frequency of 80MHz. The EVAL-LTC6228IS8 board also supports other typical op-amp configurations and has provisions for typical applications of the LTC6228 that include an active filter. The four-layer eval board accepts edge-mounted SMA connectors on both inputs and outputs. This ensures an efficient connection to the test equipment and other circuitry. The Analog Devices EVAL-LTC6228IS8 board offers sufficient test points for signal pins and groundings while optimized power and ground planes ensure low noise and high-speed operation. This eval board accepts C0402 or C0603 SMT components and C1206 bypass capacitors for C8 and C9.Features
- Enables efficient prototyping
- User-defined circuit configuration
- Edge mounted SMA connector provisions
- Simple connection to test equipment and other circuits
- RoHS compliant
Applications
- Optical electronics
- Fast trans-impedance amplifiers
- Driving high dynamic range A/D converters
- Active filters
- Video amplifiers
- High-speed differential to single-ended conversion
- Low voltage Hi-Fi amplification
Required Equipment
- Dual-output DC power supplies
- Signal generators
- 3x banana plug-to-grabber cables
- 2x SMA-to-BNC male cables
Schematic
Overview
Yayınlandı: 2020-02-24
| Güncellenmiş: 2024-09-12
