Analog Devices Inc. HMC1126-EVALZ Evaluation Board

Analog Devices Inc. HMC1126-EVALZ Evaluation Board is a 4-layer printed circuit board (PCB) that facilitates the evaluation of the HMC1126 amplifiers. The HMC1126 amplifiers are ideal for test instrumentation, microwave radios and VSATs, military and space applications, telecommunications infrastructure, and fiber optics. The HMC1126ACEZ delivers gallium arsenide (GaAs), pseudomorphic high electron mobility transfer (pHEMT), and low-noise amplifiers that operate from 400MHz to 52GHz.

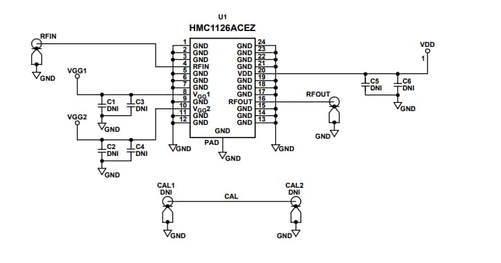
The ADI HMC1126-EVALZ Evaluation Board provides a substrate between the top layer and the first internal layer that is 12mils thick and is made from Rogers 4003C. The internal and bottom sideboard layers are all ground planes. The HMC1126-EVALZ board features RFIN and RFOUT ports populated with 1.85mm, female coaxial connectors, and the respective RF traces have a 50Ω characteristic impedance.

The HMC1126-EVALZ contains components suited for use over the entire -40°C to +85°C operating temperature range of the HMC1126ACEZ.

A through calibration path, CAL, is provided between the CAL1 and CAL2 connectors to calibrate outboard trace losses. CAL1 and CAL2 must be populated with 1.85mm, female coaxial connectors. The power and bias voltages are the applied surface-mount technology (SMT) test points VDD, VGG1, and VGG2. Because there is no ground pin on the HMC1126-EVALZ, connect the ground cable by attaching a clip lead to one of the RF connector edges or one of the available holes in the PCB.

The RF traces are 50Ω, grounded, coplanar waveguide. The package ground leads and the exposed pad connect directly to the ground plane. Multiple vias connect the ground planes, focusing on the area directly beneath the ground pad.

Features

  • 4-layer, Rogers 4003C evaluation board
  • End launch, 1.85mm RF connectors
  • Through calibration path (depopulated)

Required Equipment

  • RF signal generator
  • RF spectrum analyzer
  • RF network analyzer
  • 5V, 200mA power supply
  • 0V to -2V, ±1mA power supply
  • 1V, 1mA power supply

Layout

Analog Devices Inc. HMC1126-EVALZ Evaluation Board

Operating Diagram

Analog Devices Inc. HMC1126-EVALZ Evaluation Board

Schematic

Schematic - Analog Devices Inc. HMC1126-EVALZ Evaluation Board
Yayınlandı: 2022-03-29 | Güncellenmiş: 2022-04-01