Analog Devices Inc. LT8306 No-Opto Isolated Flyback Controllers
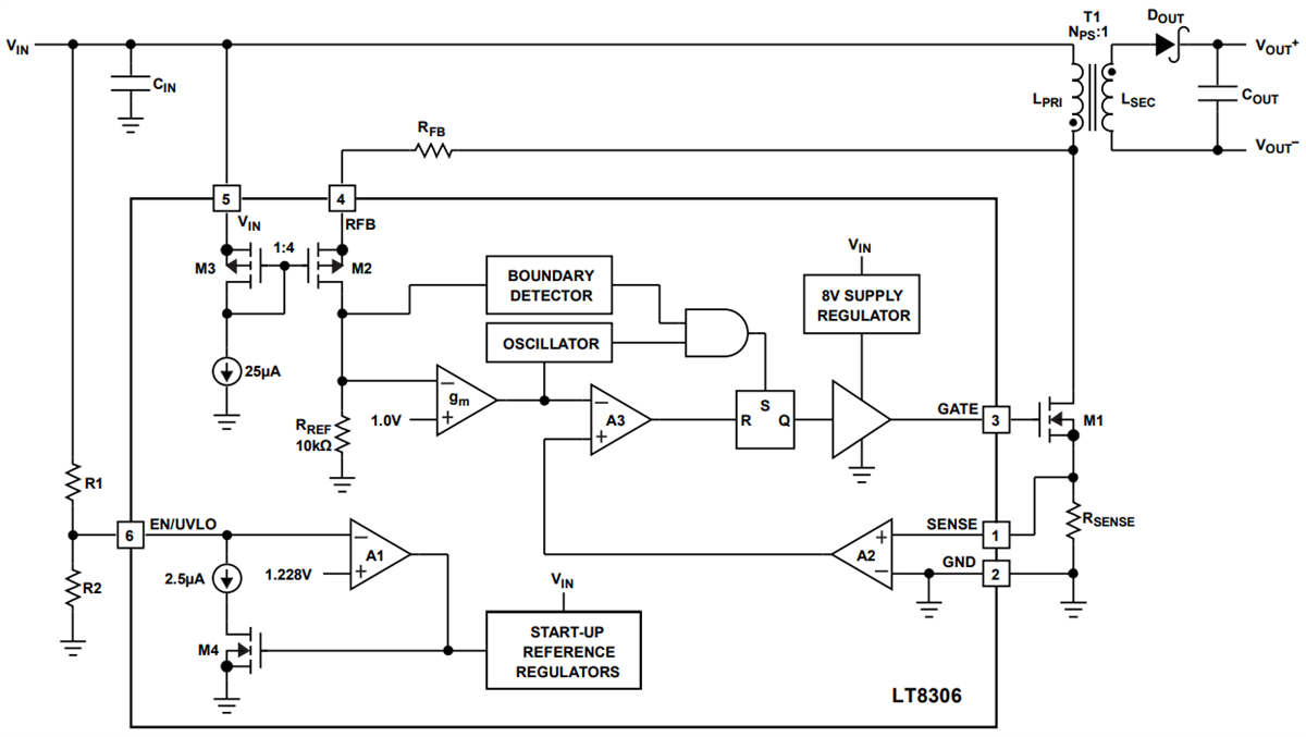
Analog Devices Inc. LT8306 No-Opto Isolated Flyback Controllers are micropower isolated flyback controllers with a low quiescent current of 390μA (active mode). These controllers drive a low-side N-channel power MOSFET with an 8V gate drive and operate at a wide input voltage range of 4.5V to 60V. The LT8306 flyback controllers require no third winding or optoisolator for regulation by sampling the isolated output voltage directly from the primary-side flyback waveform. The high-level integration and the use of boundary and low ripple burst modes result in a simple-to-use, low-component-count, and high-efficiency application solution for isolated power delivery. Some of the applications include isolated telecom, automotive, industrial, medical, and housekeeping power supplies. These LT8306 flyback controllers are AEC-Q100-qualified devices available in a 6-lead ThinSOT™ package.Features
- 4.5V to 60V wide input voltage range
- Low quiescent current:
- 120μA in sleep mode
- 390μA in active mode
- No transformer third winding or opto-isolator is required for regulation
- Quasi-resonant boundary mode operation at heavy load
- Low ripple Burst Mode® operation at light load
- Minimum load <0.5% (typical) of full output
- VOUT set with a single external resistor
- 8V gate drive for external NFET
- Accurate EN/UVLO threshold and hysteresis
- Internal compensation and soft-start
- Output short-circuit protection
- 6-lead TSOT-23 package
- AEC-Q100 qualified for automotive applications
Applications
- Isolated telecom, automotive, industrial, and medical power supplies
- Isolated auxiliary/housekeeping power supplies
Block Diagram
Efficiency vs Load Current
Yayınlandı: 2023-02-23
| Güncellenmiş: 2025-03-25
