Analog Devices Inc. LT8640A Step-Down Regulators
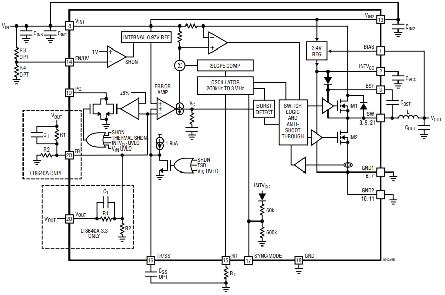
Analog Devices Inc. LT8640A Step-Down Regulators are designed with Silent Switcher® architecture to minimize EMI emissions and to spread spectrum frequency modulation. These regulators deliver high efficiency at frequencies up to 3MHz and offer an ultralow 2.5µA quiescent current. The LT8640A regulators can operate in different modes including burst mode, spread spectrum mode, synchronization to an external clock, and forced continuous mode of operations. These synchronous step-down regulators allow high VIN to low VOUT conversion at high frequency with a fast minimum switch-on time of 30ns. The LT8640A regulators are ideally used in applications that require high efficiency at very small load currents including automotive and industrial supplies.Features
- Silent Switcher® architecture:
- Ultralow EMI emissions
- Spread spectrum frequency modulation
- High efficiency at high frequency:
- Up to 96% efficiency at 1MHz, 12VIN to 5VOUT
- Up to 95% efficiency at 2MHz, 12VIN to 5VOUT
- 3.4V to 42V wide input voltage range
- 5A maximum continuous and 8A peak transient output
- Ultralow Quiescent Current Burst Mode® operation
- 2.5µA IQ regulating 12VIN to 3.3VOUT
- Output ripple <10mVP-P
- 100mV low dropout voltage at 1A under all conditions
- 30ns fast minimum switch on-time
- Available in fixed 3.3V output
- Forced continuous mode
- Safely tolerates high reverse current
- Adjustable and synchronizable 200kHz to 3MHz frequency range
- Peak current mode operation
- Output soft-start and tracking
- Small 18-Lead 3mm x 4mm side solderable QFN with improved solder joint reliability
- AEC-Q100 qualified for automotive applications
Applications
- Automotive supplies
- Industrial supplies
- General purpose step-down
Typical Application Circuit
Block Diagram
Efficiency vs Load Current
Yayınlandı: 2023-02-24
| Güncellenmiş: 2023-04-13
