Analog Devices Inc. LTC2606/LTC2616/LTC2626 Voltage Output DACs
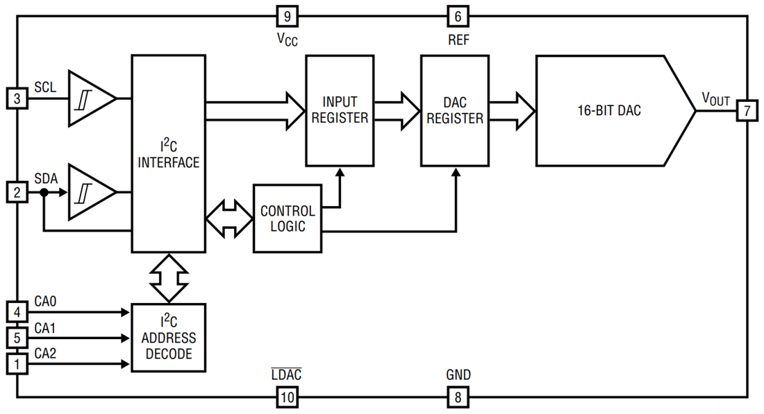
Analog Devices Inc. LTC2606/LTC2616/LTC2626 Voltage Output Digital-to-Analog Converters (DACs) are single 16-, 14- and 12-bit, 2.7V-to-5.5V rail-to-rail DACs in a 10-lead DFN package. These devices have built-in high-performance output buffers and are guaranteed monotonic. These parts establish board-density benchmarks for 16- and 14-bit DACs and advance performance standards for output drive and load regulation in single-supply, voltage-output DACs.The parts use a 2-wire, I2C-compatible serial interface. The LTC2606/LTC2616/LTC2626 operates in both the standard mode (clock rate of 100kHz) and the fast mode (clock rate of 400kHz). An asynchronous DAC update pin (LDAC) is also included. The Analog Devices Inc. LTC2606/LTC2616/LTC2626 incorporate a power-on reset circuit. During power-up, the voltage outputs rise less than 10mV above zero scale; after power-up, the device stays at zero scale until a valid write and update occur. The power-on reset circuit resets the LTC2606-1/LTC2616-1/LTC2626-1 to midscale. The voltage outputs remain at midscale until a valid write and update occur.
Features
- Small pin-compatible single DACs
- LTC2606: 16-bits
- LTC2616: 14-bits
- LTC2626: 12-bits
- Guaranteed 16-bit monotonic over temperature
- 27 selectable addresses
- 400kHz I2C interface
- Wide 2.7V to 5.5V supply range
- 270µA at 3V low power operation
- Power down to 1µA, max
- High rail-to-rail output drive (±15mA, min)
- Double-buffered data latches
- Asynchronous DAC update pin
- LTC2606/LTC2616/LTC2626 - Power-on reset to zero scale
- LTC2606-1/LTC2616-1/LTC2626-1 - Power-on reset to midscale
- Tiny (3mm × 3mm) 10-lead DFN package
Applications
- Mobile communications
- Process control and industrial automation
- Instrumentation
- Automatic test equipment
Typical Application
Yayınlandı: 2022-09-20
| Güncellenmiş: 2025-03-25
