Analog Devices Inc. LTC388x Step-Down Controllers
Analog Devices Inc. LTC388x Step-Down Controllers are dual PolyPhase DC-DC synchronous step-down switching regulator controllers. Analog Devices LTC388x devices have an I2C-based PMBus-compliant serial interface. These controllers employ a constant-frequency, current-mode architecture with high-voltage input and output capability. The devices also have a programmable loop compensation and are supported by the LTpowerPlay™ software development tool with a graphical user interface (GUI).Features
- PMBus/I2C compliant serial interface
- Telemetry read-back includes VIN, IIN, VOUT, IOUT, temperature, and faults
- Programmable voltage, current limit, digital soft-start/stop, sequencing, margining, OV/UV/OC, frequency, and control loop compensation
- Output error less than ±0.5% over temperature
- Integrated 16-bit ADC and 12-bit DAC
- Integrated high-side current sense amplifier
- Internal EEPROM with ECC and fault logging
- Integrated N-channel MOSFET gate drivers
- 5V to 60V wide VIN range
- 1V to 40V VOUT0, VOUT1 range
- Analog current mode control
- Accurate PolyPhase® current sharing for up to 6 phases (85kHz to 500kHz)
- Available in a 52-lead (7mm × 8mm) QFN package
Applications
- Telecom, datacom, and storage systems
- Industrial and Point of Load
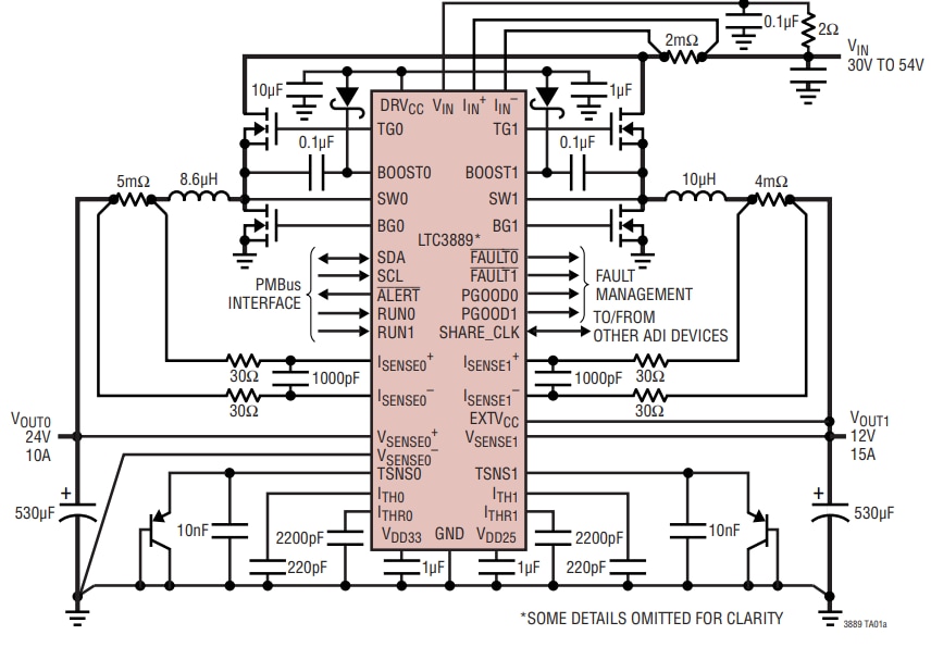
Typical Application
Yayınlandı: 2018-12-11
| Güncellenmiş: 2023-06-06
