Analog Devices / Maxim Integrated DS1308 Low-Current I²C RTC
Analog Devices DS1308 serial real-time clock (RTC) is a low-power, full binary-coded decimal (BCD) clock/calendar plus 56 bytes of NV RAM. Address and data are transferred serially through an I²C interface. The clock/calendar provides seconds, minutes, hours, day, month, and year information. The end of the month date is automatically adjusted for months with fewer than 31 days, including corrections for leap year. The clock operates in either the 24-hour or 12-hour format with an AM/PM indicator. Analog Devices DS1308 RTC has a built-in power-sense circuit that detects power failures and automatically switches to the backup supply, maintaining time and date operation.Features
- Low timekeeping current of 250nA (typ)
- Compatible with crystal ESR up to 100kΩ
- RTC counts seconds, minutes, hours, date, month, day of the week, and year with leap-year compensation up to 2400
- 56-byte, battery-backed, general-purpose RAM with unlimited writes
- I²C serial interface
- External clock source for synchronization clock reference
- Programmable square-wave output signal
- Automatic power-fail detect and switch circuitry
- -40°C to +85°C operating temperature range
- UL recognized
Applications
- Consumer electronics
- Set-top box
- Digital recording
- Network appliance
- Handhelds
- GPS
- POS terminal
- Medical
- Glucometer
- Medicine dispenser
- Office equipment
- Fax/printer
- Copier
- Other
- Utility meter
- Vending machine
- Thermostat
- Modem
- Telecommunications
- Router
- Switcher
- Server
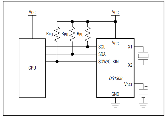
Typical Operating Circuit
Yayınlandı: 2012-07-26
| Güncellenmiş: 2023-04-14
