Analog Devices / Maxim Integrated DS28E30 1-Wire® ECDSA Secure Authenticator

Analog Devices DS28E30 1-Wire® ECDSA Secure Authenticator is a cryptographic-based authentication solution that provides a root-of-trust to detect and prevent counterfeit products and to enable secure use management of limited life peripherals. The DS28E30 provides a highly secure and easily deployed turnkey authentication solution based on the FIPS-186 ECDSA standard. The DS28E30 combines ECDSA challenge and response authentication with secured EEPROM to store the keys and user data.

The DS28E30 features a core set of cryptographic tools derived from integrated blocks. These tools include an asymmetric hardware engine, a true random number generator (TRNG), 3Kb of secure EEPROM, a decrement-only counter, and a unique 64-bit ROM identification number (ROM ID). The ECC public/private key capabilities operate from the NIST-defined P-256 curve to provide a FIPS 186-compliant ECDSA signature generation function to support a bidirectional asymmetric key authentication model. The unique ROM ID is used as a fundamental input parameter for cryptographic operations and serves as an electronic serial number within the application. In addition, the authenticity of the chip can be verified with a provided public key certificate.

The DS28E30 communicates over the single-contact 1-Wire bus at overdrive speed. The communication follows the 1-Wire protocol with the ROM ID acting as a node address in the case of a multidevice 1-wire network.

Analog Devices DS28E30 1-Wire ECDSA Secure Authenticator is offered in a tiny 1.2mm x 1.4mm Wafer-Level Package (WLP) and is ideal for space-constrained applications.

Features

  • Robust countermeasures protect against security attacks
    • All stored data is cryptographically protected from discovery
  • ECC P-256 secure compute engine
    • Preprogrammed and write-protected ECC P-256 key pair
    • FIPS 186-4 compliant ECDSA for strong challenge and response authentication
    • ECDSA authenticated R/W of configurable memory
  • SP800-90B TRNG used for secure ECDSA nonces
  • Supplemental features enable easy integration into end applications
  • 17-bit, one-time settable, nonvolatile decrement- only counter with authenticated read
  • 3Kb of secure EEPROM for user data, keys, certificate, and secure counter
  • Unique and unalterable factory-programmed, 64-bit identification number (ROM ID)
  • Authenticity verification with ECDSA using preprogrammed Analog Devices certificate
  • Advanced 1-wire protocol minimizes interface to single contact
  • Full-time overdrive communication speed
  • 1.62V to 5.0V input voltage range
  • 5µA typical input load current
  • High ESD immunity of 1-wire pin: ±8kV Human Body Model (HBM)
  • 1.2mm x 1.4mm WLP-4 package

Applications

  • Battery authentication and charge cycle tracking
  • Authentication and calibration of medical tools and accessories
  • Accessory and peripheral secure authentication

Block Diagram

Block Diagram - Analog Devices / Maxim Integrated DS28E30 1-Wire® ECDSA Secure Authenticator

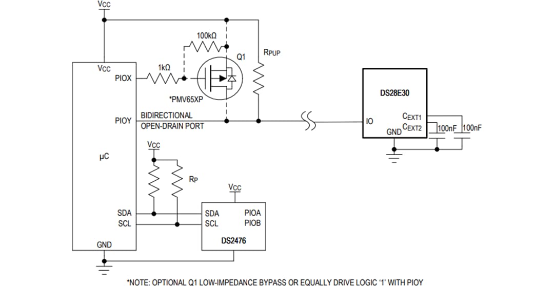
Typical Application Circuit

Analog Devices / Maxim Integrated DS28E30 1-Wire® ECDSA Secure Authenticator
Yayınlandı: 2022-01-25 | Güncellenmiş: 2023-04-17