Analog Devices / Maxim Integrated MAX14713 & MAX14714 6A Smart Power Path Selectors
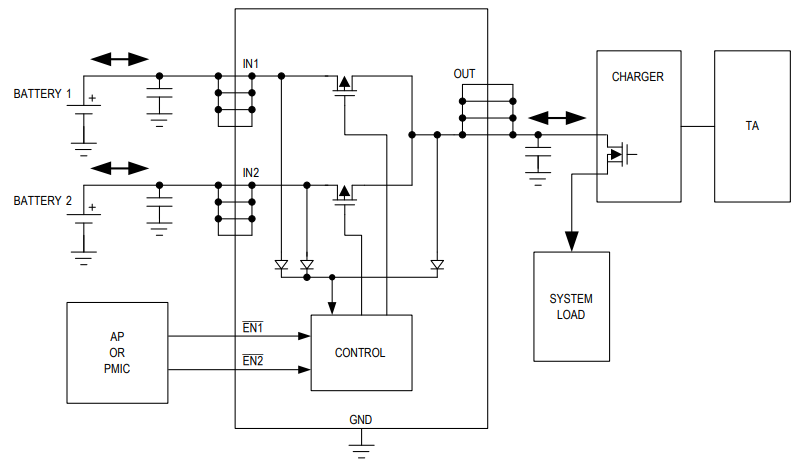
Analog Devices Inc. MAX14713 and MAX14714 6A Smart Power Path Selectors have a low 11mΩ (typ.) RON internal FET and provides power from two separate power sources. The device has two switches in SPDT configuration, with bidirectional current-blocking capability when the switch is off. ADI MAX14713 and MAX14714 feature two individual enable inputs to control each power path. Each device enables input controls, with the corresponding path as an independent switch. However, when both paths are enabled, the internal comparator controls the path based on the voltage at input nodes. The device also features an ultralow supply current, in the operating or off states, for longer battery life.Features
- Provides robust bidirectional power path
- +1.6V to +5.5V wide operating input voltage
- 6A continuous current capability
- Integrated two 11mΩ (typ.) MOSFET switches
- Long battery life
- 2.5µA (typ.) ultralow quiescent supply current
- Fast switchover
- Optimum soft-start feature
- Simple power-switch design
- Individual path control
- Automatic power path control
- Automatic soft-start
- Powered by IN1, IN2, or OUT
- Space-saving package
- 15-bump 1.2x2.0mm WLP
Applications
- Smartphones
- Tablet PCs
- e-Readers
- Wearables
Typical Application Circuit
Yayınlandı: 2018-06-21
| Güncellenmiş: 2023-05-04
