Analog Devices / Maxim Integrated MAX15158Z High-Voltage Multiphase Boost Controller
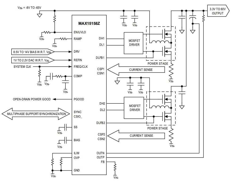
Analog Devices MAX15158Z High-Voltage Multiphase Boost Controller is a high-voltage multiphase boost controller. The device supports up to two MOSFET drivers and four external MOSFETs in single- or dual-phase boost/inverting-buck-boost configurations. Two devices can be stacked for quad-phase operation. The MAX15158Z's output voltage can be dynamically set through the 1V to 2.2V reference input (REFIN) for modular design support.Features
- Wide operating range
- 8V to 76V input voltage range for booost configuration and -8V to -76V input voltage range for inverting-buck-boost configuration
- 3.3V to 60V output voltage range on the top of input voltage
- 120kHz to 1MHz switching frequency range
- -40°C to +125°C temperature range
- Single/dual/quad-phase operation
- Active phase current balance control
- Integration reduces design footprint
- Internal LDO for bias supply generation
- Multiphase multiple controller synchronization and interleave
- Output voltage sense level shifter
- Robust fault protection improves quality and reliability
- Adjustable input undervoltage lockout
- Adjustable cycle-by-cycle peak current limit and fast overcurrent protection
- Selectable feedback overvoltage protection
- Thermal shutdown
- Flexible and simple system design
- Adjustable slope compensation
- Low-side MOSFET gate monitoring for accurate current sensing
- Discontinuous-conduction-mode operation is supported when using a diode in place of the high-side MOSFET
- Small 5mm x 5mm TQFN package, 0.5mm pitch
Applications
- Communication
- Industrial
- Automotive
- Multiphase boost
Block Diagram
Yayınlandı: 2019-08-12
| Güncellenmiş: 2023-04-18
