Analog Devices / Maxim Integrated MAX1724EVKIT Evaluation Kit
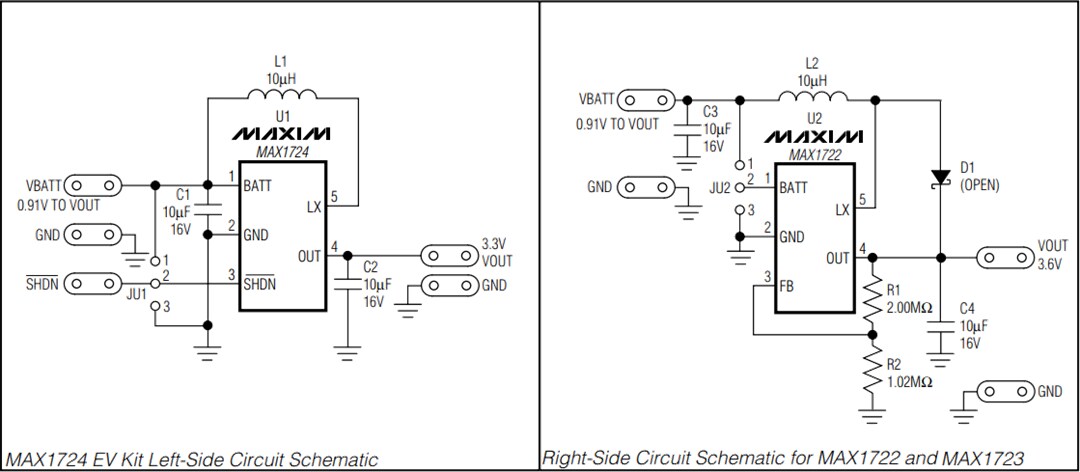
Analog Devices MAX1724EVKIT Evaluation Kit is a fully assembled, tested surface-mount circuit board containing two boost switching-regulator circuits. The left-side circuit is based on the MAX1724 with a preset 3.3V output. Other preset voltages of 2.7V, 3.0V, or 5.0V are also available. The right-side circuit is based on the MAX1722, which has an adjustable output voltage. This circuit's output is set for 3.6V. All devices regulate with input voltages from 0.91V to VOUT, making them ideal for 1- or 2-cell alkaline and NiMH battery applications.The right-side circuit may also evaluate the MAX1723, which features a shutdown (active-low SHDN) mode. The MAX1722 and MAX1724 have a BATT pin, which lowers the guaranteed startup voltage from 1.2V to 0.91V.
The Analog Devices MAX1722, MAX1723, and MAX1724 DC-DC Converters feature synchronous rectification and an ultra-low 1.5µA quiescent current for maximum efficiency and long battery life. Operation up to 200kHz allows tiny surface-mount components.
Features
- 0.91V to VOUT input voltage range
- Two complete boost circuits
- 3.3V fixed (MAX1724)
- 3.6V adjustable output (MAX1722)
- Up to 50mA output from a 1-cell input
- Up to 100mA output from a 2-cell input
- 1.5µA quiescent current from VOUT
- Up to 90% efficiency with synchronous rectification
- Switching frequency up to 200kHz
- All surface-mount design
- Fully assembled and tested board
Schematic Diagrams
Board Layout
Yayınlandı: 2016-10-11
| Güncellenmiş: 2023-04-11
