Analog Devices / Maxim Integrated MAX17693 No-Opto Isolated Flyback Converters
Analog Devices MAX17693 No-Opto Isolated Flyback Converters enable cooler, smaller, and simpler power supply solutions. The MAX17693A/B are high-efficiency No-Opto integrated nMOSFET flyback converters that use fixed frequency peak current mode control. The device senses the isolated output voltage directly from the primary-side flyback waveform during the secondary-side rectifier conduction. No secondary-side error amplifier and optocoupler are required to provide an accurate, isolated, regulated output voltage, saving up to 20% of PCB space normally required for a traditional flyback converter.Features
- Reduces external components and total cost
- Eliminates the optocoupler and secondary-side error amplifier
- Up to 20% space savings
- 76V, low RDSON integrated nMOSFET
- Internal loop compensation (MAX17693A)
- Built-in soft-start
- Reduces power dissipation
- Delivers up to 1.4W output power
- Frequency fold-back enables enhanced light load efficiency
- 2.5µA shutdown current
- Supports key system-level design requirements
- Frequency dithering supports low-EMI, SpreadSpectrum operation
- Switching frequency synchronization to external clock
- Operates reliably in adverse environments
- Output diode forward voltage temperature compensation
- Hiccup current-limit protection
- Programmable EN/UVLO threshold
- Input overvoltage (OVI) protection (MAX17693A)
- Overtemperature protection
- High industrial -40°C to +125°C ambient operating temperature range/ -40°C to +150°C junction temperature range
Applications
- Isolated power supplies
- PLC I/O modules
- IGBT gate drive supplies
- Industrial and telecom applications
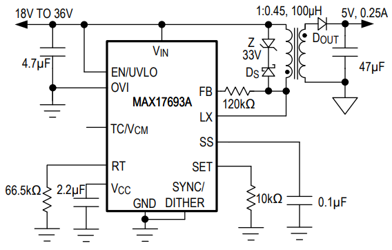
Typical Application Circuit
Yayınlandı: 2021-06-03
| Güncellenmiş: 2023-04-12
