Analog Devices Inc. MAX25024 4-Channel LED Drivers
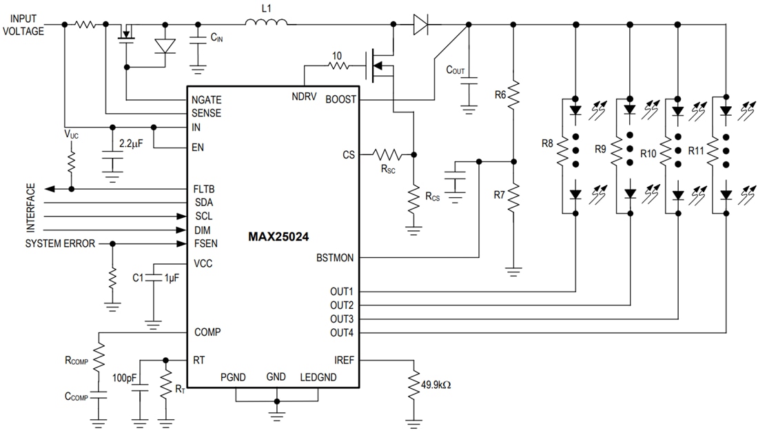
Analog Devices MAX25024 4-Channel LED Drivers are a 4-channel backlight driver IC with a boost controller for automotive displays. The integrated current outputs can sink up to 150mA LED current each. The device accepts a wide 2.5V to 36V input voltage range and withstands automotive load-dump events. The internal current-mode switching DC-DC controller supports boost or SEPIC topologies and operates in the 400kHz to 2.2MHz frequency range. Analog Devices MAX25024 includes an integrated spread spectrum that helps reduce EMI. An adaptive output-voltage-control scheme minimizes power dissipation in the LED current-sink paths.Control is included for an external nMOSFET series switch to reduce quiescent current when the backlight is off and to disconnect the boost converter in the case of a fault. The device features I2C-controlled pulse-width-modulation (PWM) dimming and hybrid dimming. In either case, the minimum pulse width is 500ns. Phase-shifted dimming of the strings is incorporated for lower EMI. Comprehensive diagnostic information is available through the I2C interface to ease integration in systems requiring ASIL B compliance. The MAX25024 is available in a 24-pin TQFN or 24-pin side-wettable TQFN (SWTQFN) package and operates over the -40°C to +125°C temperature range.
Features
- Wide voltage-range operation
- Operates down to 2.5V supply after startup
- Survives load dumps up to 40V
- High integration
- Complete 4-channel solution including boost controller
- I2C control for minimum parts count
- Robust and low EMI
- Spread-spectrum oscillator
- Phase-shifting
- 400kHz to 2.2MHz switching-frequency range
- nMOS input protection switch
- Multiple features for ASIL B systems
- LED-current measurement
- Boost input current measurement
- Boost output voltage measurement
- LED open/short detection and protection
- Boost output undervoltage and overvoltage
- Versatile dimming scheme allows hybrid or PWM-only dimming using DIM input or I2C
- Dimming ratio > 10,000:1 using hybrid dimming
- 10,000:1 dimming ratio at 200Hz using PWM dimming
- Compact (4mm x 4mm) 24-pin TQFN and SWTQFN packages
Applications
- Central information displays
- Infotainment displays
- Instrument clusters
Typical Applications Diagram
Yayınlandı: 2020-06-10
| Güncellenmiş: 2024-05-31
