Analog Devices / Maxim Integrated MAX25512 4-Channel LED Backlight Driver
Analog Devices MAX25512 4-Channel LED Backlight Driver is a white LED backlight driver with an integrated current-mode boost converter that operates over a switching frequency range of 400kHz to 2.2MHz and incorporates a spread-spectrum. Phase-shifting of the output channels is included as an option to further reduce electromagnetic interference (EMI). The device provides up to 120mA per channel and includes a control output for an external nMOS series switch. It is capable of operating down to 3V after startup. The MAX25512 has an I2C interface to enable flexibility of control and detailed diagnostics. The Analog Devices MAX25512 is available in a compact TQFN package and operates over the temperature range -40°C to +125°C.Features
- Operates down to 3V on battery input after startup
- Wide boost duty cycle to support low input voltage
- Boost or SEPIC current-mode DC/DC controller
- 400kHz to 2.2MHz operating frequency range
- Spread spectrum available
- Ability to synchronize to an external clock
- LED current sinks
- Up to 120mA output current per string
- Low OUT_Regulation voltage for best efficiency
- Optional phase-shifting of outputs
- I2C control for enhanced flexibility
- 16667:1 dimming ratio at 200Hz
- NTC input for LED current foldback at high temperature
- Hybrid dimming capable
- Built-in programmable automatic fading functionality
- Detailed diagnostic using I2C and FLTB output
- Shorted or open LEDs
- Thermal shutdown
- Output undervoltage
- Compact 4mm x 4mm TQFN package
- AECQ100 Grade 1
Applications
- Automotive instrument clusters
- Automotive central information displays
- Automotive head-up displays
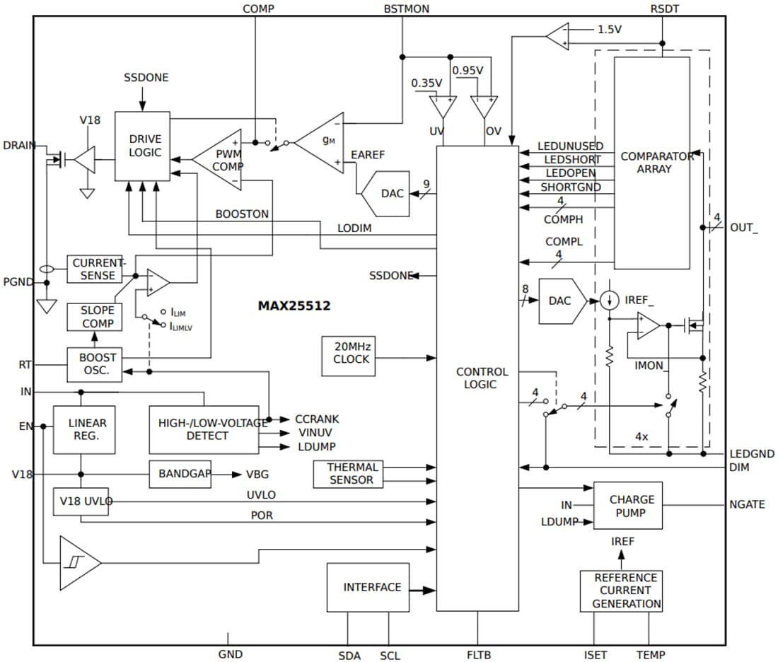
Simplified Block Diagram
Yayınlandı: 2021-06-09
| Güncellenmiş: 2023-04-12
