Analog Devices / Maxim Integrated MAXM17546 DC-DC Step-Down Power Module
Analog Devices MAXM17546 DC-DC Step-Down Power Module combines a switching power supply controller, MOSFET power switches, shielded inductor, and the compensation components in a low-profile, thermally-efficient package. The device operates over a wide input voltage range of 4.5V to 42V. The MAXM17546 delivers up to 5A continuous output current with excellent line and load regulation over an output voltage range of 0.9V to 12V. The high level of integration significantly reduces design complexity and manufacturing risks and offers a true plug-and-play power supply solution, reducing time-to-market. The Analog Devices MAXM17546 can be operated in pulse-width modulation (PWM), pulse frequency modulation (PFM), or discontinuous conduction mode (DCM) control schemes.Features
- Reduces design complexity, manufacturing risks, and time-to-market
- Integrated synchronous step-down DC-DC converter
- Integrated inductor
- Integrated FETs
- Integrated compensation components
- Offers flexibility for power-design optimization
- Wide input voltage range from 4.5V to 42V
- Output-voltage adjustable range from 0.9V to 12V
- An adjustable frequency with external frequency synchronization (100kHz to 2.2MHz)
- PWM, PFM, or DCM current-mode control
- Programmable soft-start
- Auxiliary bootstrap LDO for improved efficiency
- Optional programmable EN/UVLO
- Saves board space in space-constrained applications
- Complete integrated step-down power supply in a single package
- Small profile 9mm x 15mm x 4.32mm SiP package
- Simplified PCB design with minimal external BOM components
- Operates reliably in adverse industrial environments
- Integrated thermal protection
- Hiccup mode overload protection
- Active-low RESET output-voltage monitoring
- Ambient operating temperature range (-40°C to +125°C) / junction temperature range (-40°C to +150°C)
Applications
- Base-station Point-of-Load regulator
- Distributed supply regulation
- FPGA and DSP Point-of-Load regulator
- HVAC and building control
- Test and neasurement equipment
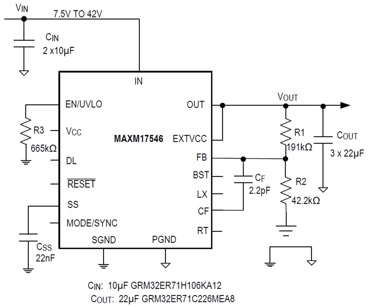
Application Circuit
Yayınlandı: 2018-08-03
| Güncellenmiş: 2023-04-25
