Broadcom ACPL31JT Automotive MOSFET Gate Drive Optocoupler
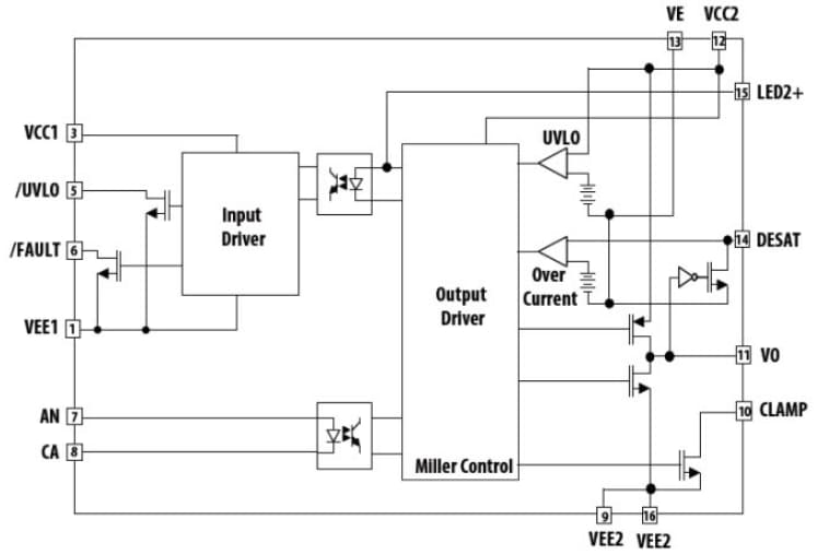
Broadcom ACPL-31JT Automotive MOSFET Gate Drive Optocoupler features a fast propagation delay with excellent timing skew performance. Integrated smart features protect the MOSFET like desaturation sensing with shutdown protection. Other smart features include fault feedback, under-voltage lockout and feedback, and active Miller current clamping. This full-featured, easy-to-implement Broadcom ACPL-31JT gate drive optocoupler is housed in a compact, surface-mountable SO-16 package. The ACPL-31JT drives power MOSFETs used in AC-DC and DC-DC converters and satisfies automotive AEC-Q100 requirements.Features
- Qualified to AEC-Q100 Grade 1 test guidelines
- -40°C to +125°C automotive temperature range
- Common Mode Rejection (CMR): >50kV/μs at VCM = 1500V
- High noise immunity
- Miller current clamping
- Direct LED input with low input impedance and low noise sensitivity
- Negative gate bias
- 2.5A max. peak output current
- 1.9A max. Miller clamp sinking current
- 12V to 20V wide operating voltage
- 250ns max. propagation delay
- -100ns to +15ns dead time distortion
- Integrated fail-safe MOSFET protection
- Desat sensing, turn-off protection, and fault feedback
- Under Voltage Lock-Out (UVLO) protection with feedback
- SO-16 package with 8mm clearance and creepage
- Regulatory approvals
- UL1577, CSA
- IEC/EN/DIN EN 60747-5-5
Applications
- OLED display control
- RGB LED backlight control
- Ambient light color temperature sensing
Functional Block Diagram
Yayınlandı: 2016-02-02
| Güncellenmiş: 2022-03-11
