Broadcom ezPyro™ Backplane Board

Broadcom / Avago ezPyro™ Backplane Board provides flexibility by hosting up to four ezPyro SMD breakout boards. The combination of the backplane board and a variety of the attached ezPyro SMD sensors allows infrared sensor signal measurements out-of-the-box in the beginning evaluation and design stages in a wide range of infrared sensing applications. The combination does not require any hardware design work.

The Broadcom / Avago ezPyro Backplane Board includes PC software that permits users to configure and read each of the connected ezPyro SMD sensors. The sensor data is visualized in real-time on a scope plot in the user interface. A CSV file capture facility records the digital signals from the sensors for further processing by the user.

The complete ezPyro SMD evaluation platform supplies an effortless way to evaluate the high-performance and inventive features of the ezPyro SMD digital thin film pyroelectric sensors. Because of the small form factor of the sensor boards, they are also valuable for quickly incorporating one or more ezPyro SMD sensors into a prototype application. ezPyro SMD breakout boards for the backplane board are available for every sensor in the ezPyro SMD family.

Kit Contents

  • Packed in an ESD protective bag with an information label
  • 1 x ezPyro Backplane Board
  • 1 x USB Cable
  • Additional information is included on the USB memory drive

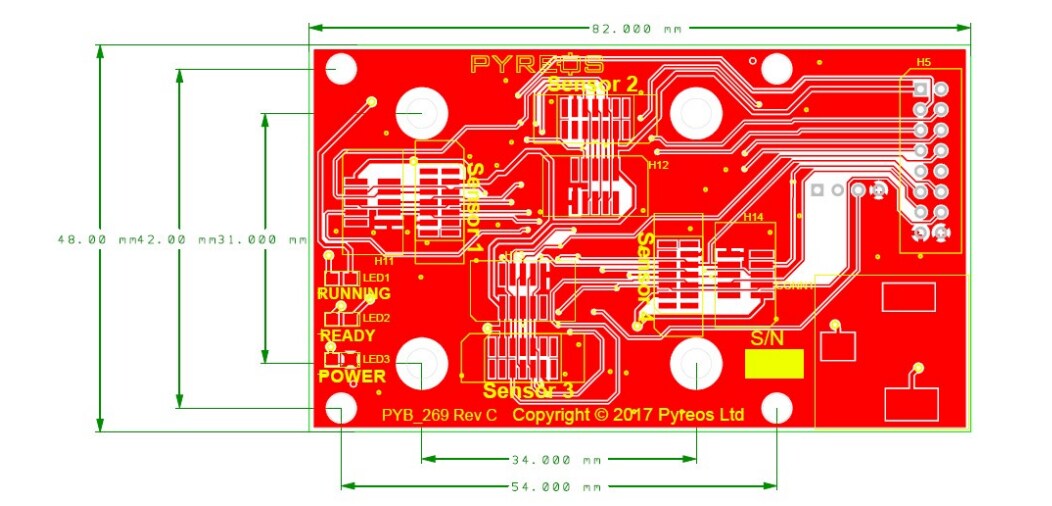
Mechanical Drawing

Mechanical Drawing - Broadcom ezPyro™ Backplane Board

Breakout Board Connections

Broadcom ezPyro™ Backplane Board
Yayınlandı: 2022-11-01 | Güncellenmiş: 2022-11-08