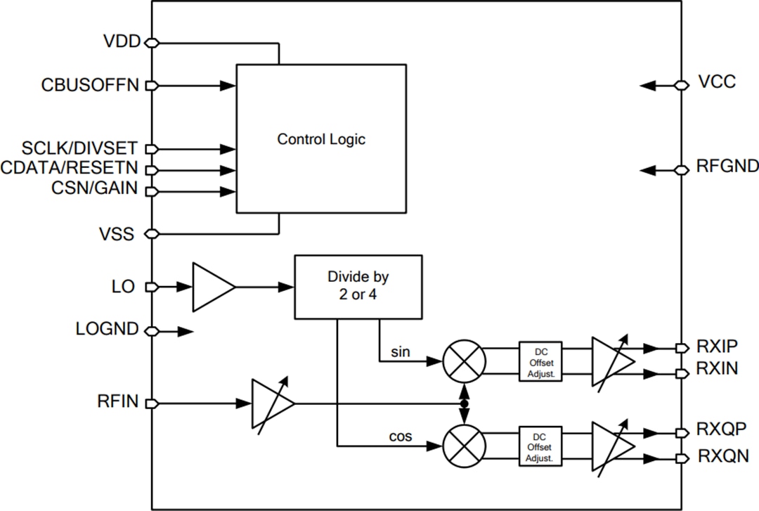
CML Micro CMX970 IF/RF Quadrature Demodulators
CML Micro CMX970 IF/RF Quadrature Demodulators feature a wide operating frequency range and low power consumption. Suitable for architectures with IF or RF frequencies up to 300MHz, the devices may be used in low IF systems or those converting to baseband. Control of the CMX970 may be either by serial bus or by direct control, with reduced functionality. The small, RF-optimized VQFN package and minimal external components make the device ideal for space-constrained applications.The CMX970 devices provide excellent phase and amplitude balance and have two gain control elements that can be independently controlled. Programmable features include the local oscillator divider ratio (2 or 4).
Features
- 20MHz to 300MHz IF/RF demodulator with VGA
- 10MHz I/Q bandwidth
- Serial Bus or Direct Control operation
- <1° I/Q phase matching
- <0.5dB I/Q gain matching
- Low power of 15mA at 3.3V
- 3V to 3.6V operating supply voltage range
- 1000Ω typical input impedance
- 200Ω typical output impedance
- Small 16-lead VQFN package
- -40°C to +85°C operating temperature range
Applications
- Wireless data terminals
- HF/VHF and UHF mobile radio
- Avionics radio systems
- Software Defined Radio (SDR)
Videos
Block Diagram
Yayınlandı: 2019-11-19
| Güncellenmiş: 2023-08-01
