Diodes Incorporated AP22908 Slew Rate Controlled Load Switch
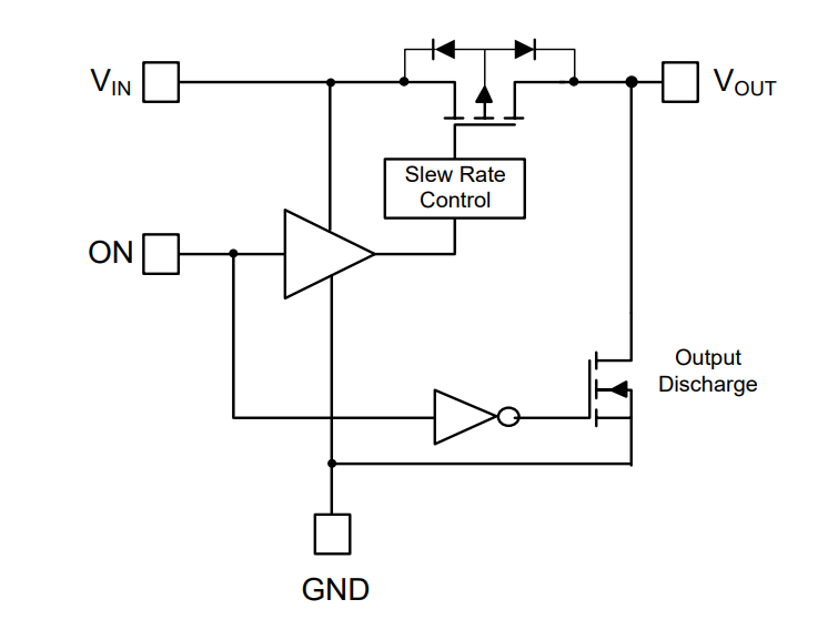
Diodes Incorporated AP22908 Slew Rate Controlled Load Switch is a single P-channel MOSFET power switch designed for high-side load switching applications. The MOSFET has a typical low RDS(ON) of 28mΩ at 3.6V. This allows increased load current handling capacity with a low forward voltage drop. The turn-on slew rate of the device is controlled internally to avoid an inrush current. The AP22908 is designed to operate from 1.08V to 3.6V. It is ideal for 1.2V, 1.8V, 2.5V, 3.3V, and 3.6V systems. The typical quiescent supply current is 0.05µA.Features
- 1.08V to 3.6V wide input voltage range
- Low on-resistance
- 69mΩ typical at 1.2V
- 41mΩ typical at 1.8V
- 33mΩ typical at 2.5V
- 28mΩ typical at 3.6V
- High DC capability up to 1.5A
- Quick discharging by output discharge resistance
- 0.05µA ultra-low quiescent current
- Active-high control pin, minimum 0.9V VIH of ON
- ESD protection
- 2kV human body model
- 1kV charged-device model
- Package
- X1-WLB0909-4 with backside laminate
- 0.87mm x 0.87mm, 0.5mm ball pitch
- Standard green SOT26
- Lead-free finish and RoHS compliant
- Halogen and antimony-free "green" device
Applications
- Mobile devices and smartphones
- Portable media devices
- Wearable devices
- Advanced notebooks, UMPC, and MID
- Portable medical devices
- GPS and navigation equipment
- Portable instrumentation
Block Diagram
Yayınlandı: 2020-06-16
| Güncellenmiş: 2024-08-02
