Diodes Incorporated AP221448x 2.5A Load Switch
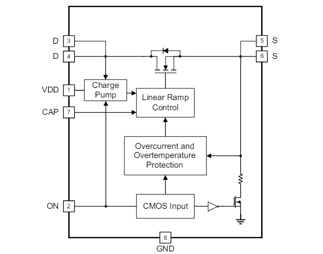
Diodes Incorporated AP221448x 2.5A Load Switch is developed to switch a power rail with a range from 1.0V to 5.5V. The 17mΩ, 2.5A load switch provides protection features for enhanced operation and reliability. The Diodes Incorporated AP221448x Switch is available in a small 1.6mm x 1.0mm package.Features
- Operating voltage of 2.5V to 5.5V
- Operating temperature of -40°C to 85°C
- 1.6mm x 1.0mm x 0.55mm U-DFN1610-8 (Type AX) package
- 17mΩ RDSON while supporting 2.5A
- Discharges load when off
- Overtemperature protection
- Two overcurrent protection modes
- Short-circuit current limit
- Active current limit
- Totally lead-free and fully RoHS compliant
- Halogen and antimony-free “Green” device
Applications
- Smartphones
- Tablets
- Notebooks
Typical Application Circuit
Functional Block Diagram
Yayınlandı: 2024-06-26
| Güncellenmiş: 2024-07-15
