Diodes Incorporated AP3928 Universal AC Step Down Power Switcher
Diodes Incorporated AP3928 Universal AC Step Down Power Switcher is intended for home appliances and IoT applications with a non-isolated buck solution. The AP3928 integrates a 700V high-performance MOSFET and coordinates with a single-winding inductor. This high-level integration results in fewer external components and allows a low bill of materials (BOM) cost solution.The Diodes AP3928 Universal AC Step Down Power Switcher delivers a high output current, excellent constant voltage regulation, and high conversion efficiency. The peak current and switching frequency continuously reduce as the load decreases, enabling superior performance at light load and improving overall system efficiency.
Multiple protection features on the AP3928 switcher enhance the system's safety and reliability. These protections include overtemperature protection, under-voltage lock function, output short protection, overload protection, and open-loop protection.
The AP3928 is offered in the SO-8 (standard) package.
Features
- Universal 85VAC to 300VAC input range
- Internal MOSFET of 700V
- 1.1A Typical maximal peak current
- Maximum 600mA rated output current
- Up to 10W output power
- <30mW with External bias no-load power consumption
- Frequency modulation to suppress EMI
- OTP (Overtemperature protection), OLP (Overload protection), SCP (Short-circuit protection)
- Fewer components
- Low audible noise solution
- SO-8 (Standard) package
- Totally lead-free and fully RoHS compliant
- Halogen and antimony free, “green” device
Applications
- Home appliances
- IoT Applications
- Industrial controls
- Standby power and auxiliary power
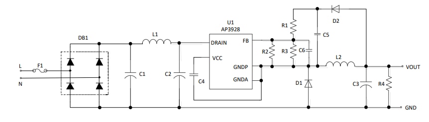
Typical Application
Block Diagram
Pin Assignments
Yayınlandı: 2022-02-04
| Güncellenmiş: 2022-03-11
