Diodes Incorporated AP64203Q/AP64303Q Synchronous Buck Converters
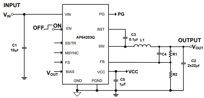
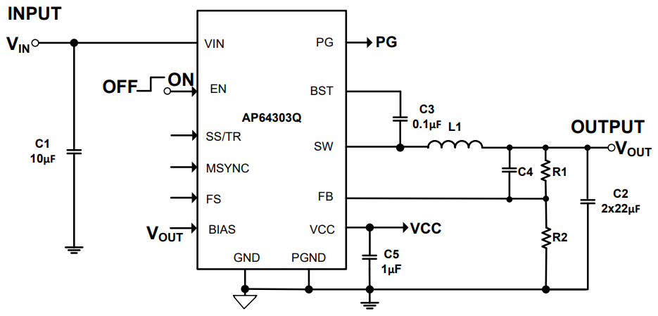
Diodes Incorporated AP64203Q/AP64303Q Synchronous Buck Converters are adjustable switching frequency and internally compensated synchronous DC-DC buck converters with a default internal frequency of 500kHz. The AP64203Q/AP64303Q converters fully integrate 185mΩ/120mΩ high-side power MOSFET and an 80mΩ/55mΩ low-side power MOSFET to provide highly efficient step-down DC-DC conversion. These AP64203Q/AP64303Q buck converters offer a continuous load current of up to 2A/3A with a high efficiency of 95%. These buck converters feature current mode control operation, enables easy loop stabilization, and supports a wide range of output capacitive loads. The AP64203Q/AP64303Q converters are used in automotive infotainments, telecommunication systems, distributed power systems, home audio devices, consumer electronics, green electronics, and network systems.Features
- Qualified for automotive applications
- AEC-Q100 qualified with the following results:
- Device temperature grade 1 of -40°C to 125°C TA range
- Device HBM ESD classification level H1C
- Device CDM ESD classification level C3B
- 2A continuous output current (AP64203Q)
- 3A continuous output current (AP64303Q)
- 3.8V to 40V input voltage range
- 0.8V to 36V adjustable output voltage range
- Enhanced efficiency mode with bias
- Default adjustable switching frequency of 500kHz
- Start-up with pre-biased output
- External soft-start with tracking – sequential, ratiometric, or absolute
- Default internal soft-start of 1.7ms
- Enable pin with 5% tolerance
- Soft discharge
- ±5% power good detection with an internal pull-up resistor
- Overcurrent Protection (OCP) with hiccup
- Thermal protection
- Pb-free and RoHS-compliant
- Halogen and antimony-free - "Green" device
Applications
- General-purpose point-of-load DC-DC power conversion
- Automotive infotainments
- Telecommunication systems
- Distributed power systems
- Home audio devices
- Consumer electronics
- Network systems
- FPGA, DSP, and ASIC supplies
- Green electronics
Block Diagram
Yayınlandı: 2024-04-24
| Güncellenmiş: 2025-04-24
