Diodes Incorporated AP7368 Low Dropout (LDO) Regulators
Diodes Incorporated AP7368 Low Dropout (LDO) Regulators are designed to provide high-output voltage accuracy, low RDS(on), high-PSRR, low-output noise, and low quiescent current. These regulators feature a 500mA/1A output current and are built based on the CMOS process. The AP7368 regulators include a voltage reference, error amplifier, current-limit circuit, and enable inputs to turn ON and OFF separately. The fixed output voltage versions can be delivered with the integrated resistor network. With the low power consumption and line and load transient response, the AP7368 LDO regulators are well suited for low-power handheld communication equipment. Some of the applications include smartphones, cameras, tablets, portable media players, RF supplies, wireless adapters, and wireless communication.Features
- 1.7V to 5.5V low VIN and wide VIN range
- 500mA/1A (set by LCON) output current
- ±1% VOUT accuracy
- 80dB at 1kHz ripple rejection
- 16µVrms from 10Hz to 100kHz low output noise
- 110µA low quiescent current
- 9V to 4.3V fixed VOUT
- -40°C to 85°C operating temperature range
- 300mA (LCON=”L”) inrush current limit
- 60mA (LCON=”L”) foldback short circuit protection
- Pb-free and RoHS compliant
- Halogen and antimony free - “Green” device
- AEC-Q100/101/200 qualified
- Available in an X1-DFN1612-8 (Type B) package
Applications
- Smartphones
- Tablets
- RF supplies
- Cameras
- Portable videos
- Portable media players
- Wireless adapters
- Wireless communication
Typical Application Circuit
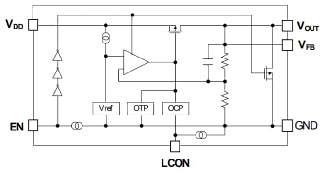
Block Diagram
Yayınlandı: 2022-02-04
| Güncellenmiş: 2022-03-11
