Diodes Incorporated AS333Qx Automotive Micropower CMOS Op Amplifiers
Diodes Incorporated AS333Qx Automotive Micropower CMOS Operational Amplifiers are automotive, high-precision amps designed with a chopping stabilization technique. This technique eliminates 1/f noise and the cross-over distortion of most rail-to-rail input and output (RRIO) amplifiers. The AS333Qx RRIO amps (rail-to-rail input and output) supply maximum output voltage swing capability and an extended 100mV common-mode voltage beyond the supply rail. The amps are fully specified to operate from 1.6V to 5.0V single supply or ±0.8V and ±2.5V dual supply applications. The device features a good speed/power consumption ratio, offering 350kHz gain bandwidth while consuming only 17μA quiescent current. With the low input offset voltage of 8μV and zero-drift offset voltage of 0.02μV/°C, it is ideal for applications that require precision, especially for low-power and high-precision ones.The Diodes Incorporated AS333Qx is AEC-qualified and designed for automotive applications. The devices feature a grade 1 temperature range, specified for operation from -40°C to +125°C among all supply voltages. The wide temperature ranges and high ESD tolerance facilitate use in harsh applications.
Features
- 8μV (typical) low input offset voltage
- Zero drift of 0.02μV/°C (typical)
- 0.01Hz to 10Hz noise of 1.1μVPP
- 1.8V to 5.5V supply voltage
- Rail-to-rail input and output
- VCM at 100mV beyond supply rail at VCC = 1.8V to 5.5V
- Unity gain stability up to 200pF C-Load
- 350kHz gain bandwidth
- 17μA (typical) low quiescent current
- 0.12V/μs slew rate (typical)
- -40°C to +125°C operation ambient temperature range
- ESD Protection JESD 22, 4000V HBM (A114)
- SOT25 package
- Totally lead-free and fully RoHS compliant
- Halogen and antimony-free “Green” device
Applications
- Battery-powered sensors
- Pumps
- Vehicle sensors
- Low voltage current sensing
- Sensor signal conditioning
- Sensors interfaces
Pin Assignments
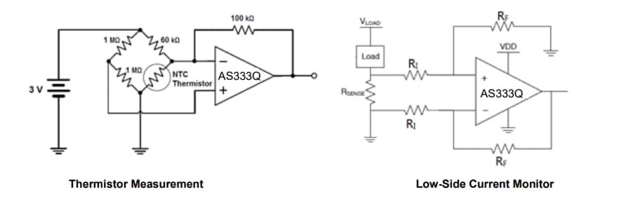
Typical Applications
Yayınlandı: 2023-06-26
| Güncellenmiş: 2023-07-07
