Diodes Incorporated P13EQX10612 MUX/DEMUX Redriver
Diodes Incorporated P13EQX10612 MUX/DEMUX Redriver is a low-power, high-performance, 2-Port USB 3.1 Gen-2/Gen-1 Mux/Demux device with a 10Gbps data rate. The P13EQX10612 redriver provides programmable equalization, swing, and flat gain to optimize performance over various physical mediums by reducing the inter-symbol interface. This redriver supports two 100Ω differential CML data I/Os between protocol Application-Specific Integrated Circuit (ASIC) to switch fabric over-cable. The P13EQX10612 redriver also extends the signals across other distant data pathways on the platform. The P13EQX10612ZLCEX redriver includes an adaptive power management feature to maximize battery life for power-sensitive consumer devices. Typical applications include notebooks, mobile phones, tablets, and docking stations.Features
- Full compliance to USB 3.1 Gen-2 and Gen-1 super-speed standard
- Auto "slumber" mode for adaptive power management
- -40°C to 70°C operating temperature range
- Adjustable output linear swing, flat gain, and equalization via I2C or pin control
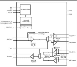
- 1 to 2 Demux from host Tx to device Rx
- 2 to 1 Mux from device Tx to host Rx
- 10Gbps serial link with linear equalizer
- 100Ω differential CML I/O's
- Automatic receiver detect
- 3.3V supply voltage
Applications
- Notebooks
- Mobile phones
- Tablets
- Docking stations
Block Diagram
Application Usage Diagram
Yayınlandı: 2020-05-05
| Güncellenmiş: 2024-07-30
