Diodes Incorporated PAM8124 High Power Audio
Diodes Inc. PAM8124 is a 15W efficient, Class-D audio power amplifier for driving stereo speakers in a single-ended configuration; or a mono speaker in a bridge-tied-load configuration. The PAM8124 can drive stereo speakers (SE) as low as 4Ω. Due to the low power dissipation and high efficiency, up to 95%, the device can be used without any external heat sink when playing music. The gain of the amplifier is controlled by 2 gain selectable pins, offering 20dB, 26dB, 32dB, and 36dB gain selections. The PAM8124 is available in a TSSOP-24-EP package.Features
- 30W/Ch into 8Ω BTL Load from 22V Supply
- 15W/Ch into 4Ω SE Load from 22V Supply
- 10W/Ch into 8Ω SE Load from 24V Supply
- Operate from 10V to 26V
- Single-Ended Analog Inputs
- Supports Multiple Output Configurations:
- 2-Ch Single-Ended (SE, Half-Bridge)
- 1-Ch Bridge-Tied Load (BTL, Full-Bridge)
- Four Selectable Fixed-gain Settings
- No Pop Noise for Start-up and Shut-down Sequences
- Internal Oscillator (No External Components Required)
- High Efficient Class-D Operation Eliminates Need for Heat Sinks
- Thermal and Short-Circuit Protection with Auto Recovery
- Space-Saving Surface-Mount TSSOP-24EP Package
- Pb-Free Package
Applications
- Televisions
- Home Sound Systems
- Active Speakers
Additional Resource
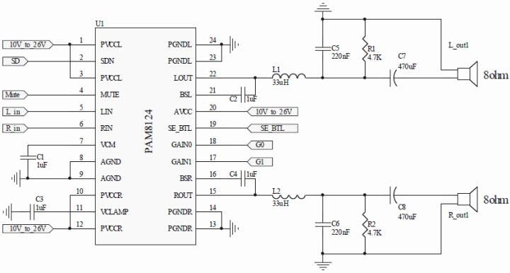
Typical Application Circuit
Functional Block Diagram
Yayınlandı: 2014-06-11
| Güncellenmiş: 2022-03-11
