Diodes Incorporated PAM8904/PAM8904Q Piezo Driver
Diodes Incorporated PAM8904/PAM8904Q is a piezo sounder driver with an integrated charge pump boost converter. The PAM8904/PAM8904Q is designed for driving a ceramic/piezo sounder with 18Vpp from a 3V power supply. The charge pump can operate in 1X, 2X, and 3X mode. The boost converter operates at a fixed frequency of 1.0MHz and provides a 9V output with a minimum number of external components.The PAM8904/PAM8904Q can drive up to 15nF loading. The PAM unique drive technology of this driver provides small inrush current, low EMI and high efficiency. The built-in automatic standby and wake up features guarantee longer battery life. The PAM8904/PAM8904Q features thermal shutdown, over current protection, over voltage protection, and under voltage lock-out. The PAM8904Q is qualified to AEC-Q100 grade 2 standard and it is automotive compliant supporting Production Part Approval Process (PPAP).
The PAM8904Q is qualified to AEC-Q100 grade 2 standard and it is automotive compliant supporting Production Part Approval Process (PPAP).
Features
- Supply voltage range of 2.3V to 5.5V
- 18Vpp output from a 3V supply
- Integrated boost converter generates 9V supply
- Input signal 20Hz to 300KHz
- No voltage Cross output at shutdown mode
- Low current consumption
- Automatic standby and wake-up control
- Available in space-saving packages 16pin QFN package
Applications
- Healthcare system
- Alarm clock
- Security devices
- Home appliance
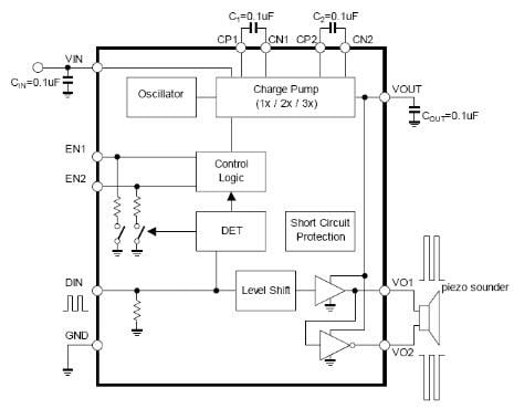
PAM8904 Application Circuit
PAM8904Q Application Circuit
Yayınlandı: 2014-08-20
| Güncellenmiş: 2020-05-21
