Everspin Technologies MR0A08B, MR0D08B, & MR0A16A 1Mb Parallel MRAM
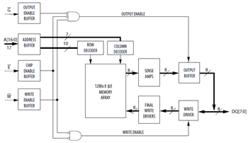
Everspin Technologies MR0A08B, MR0D08B, and MR0A16A are 1,048,576-bit magnetoresistive random access memory (MRAM) devices. The Everspin MRAM devices are available in a variety of specifications, such as dual supply, serial SPI, and organized as 131,072 words of 8 bits or 65,536 words of 16 bits. These MRAM devices are as fast 35ns or 45ns read/write timing cycles with no write delays and unlimited read/write endurance.Features
- MR0A08B
- Dual supply organized as 131,072 words of 8 bits
- Fast 35ns read/write cycle
- SRAM Compatible timing, uses existing SRAM controllers without redesign
- Unlimited read & write endurance
- Data always non-volatile for >20-years at temperature
- One memory replaces Flash, SRAM, EEPROM and BBSRAM in system for simpler, more efficient design
- Replace battery-backed SRAM solutions with MRAM to eliminate battery assembly improving reliability
- 3.3V Power supply
- Automatic data protection on power loss
- MR0D08B
- Dual supply organized as 131,072 words of 8 bits
- Fast 45ns Read/Write timing with unlimited endurance
- SRAM compatible timing
- Data always non-volatile for >20-years at the temperature
- One memory replaces Flash, SRAM, EEPROM, and BBSRAM in a system for simpler, more efficient design
- +3.3 Volt power supply
- I/O voltage range supports wide +1.65V to +2.6V interfaces
- Improves reliability by replacing battery-backed SRAM
- MR0A16A
- Fast 35ns read/write cycle
- Organized as 65,536 words of 16 bits
- SRAM Compatible timing and Pin-out uses existing SRAM controllers without redesign
- Unlimited read & write endurance
- Data always non-volatile for >20-years at temperature
- One memory replaces Flash, SRAM, EEPROM and BBRAM in system for simpler, more efficient design
- Replace battery-backed SRAM solutions with MRAM to eliminate battery assembly, reliability, and liability issues
- 3.3V Power supply
- Automatic data protection on power loss
View Results ( 20 ) Page
| Parça Numarası | Veri Sayfası | Seri | Paket / Kasa | Açıklama |
|---|---|---|---|---|
| MR0A08BYS35 | ![]() |
MR0A08B | TSOP-II-44 | MRAM 1Mb 3.3V 128Kx8 35ns Parallel MRAM |
| MR0A16ACMA35 | ![]() |
MR0A16A | BGA-48 | MRAM 1Mb 3.3V 64Kx16 35ns Parallel MRAM |
| MR0A08BCMA35 | ![]() |
MR0A08B | BGA-48 | MRAM 1Mb 3.3V 128Kx8 35ns Parallel MRAM |
| MR0A16ACYS35 | ![]() |
MR0A16A | TSOP-II-44 | MRAM 1Mb 3.3V 64Kx16 35ns Parallel MRAM |
| MR0A16AYS35 | ![]() |
MR0A16A | TSOP-II-44 | MRAM 1Mb 3.3V 64Kx16 35ns Parallel MRAM |
| MR0A08BCYS35 | ![]() |
MR0A08B | TSOP-II-44 | MRAM 1Mb 3.3V 128Kx8 35ns Parallel MRAM |
| MR0A08BCMA35R | ![]() |
MR0A08B | BGA-48 | MRAM 1Mb 3.3V 128Kx8 35ns Parallel MRAM |
| MR0A08BCYS35R | ![]() |
MR0A08B | TSOP-II-44 | MRAM 1Mb 3.3V 128Kx8 35ns Parallel MRAM |
| MR0A08BMA35 | ![]() |
MR0A08B | BGA-48 | MRAM 1Mb 3.3V 128Kx8 35ns Parallel MRAM |
| MR0A08BMA35R | ![]() |
MR0A08B | BGA-48 | MRAM 1Mb 3.3V 128Kx8 35ns Parallel MRAM |
Yayınlandı: 2011-08-03
| Güncellenmiş: 2025-10-28

