Infineon Technologies BCR431U LED Driver Evaluation Board
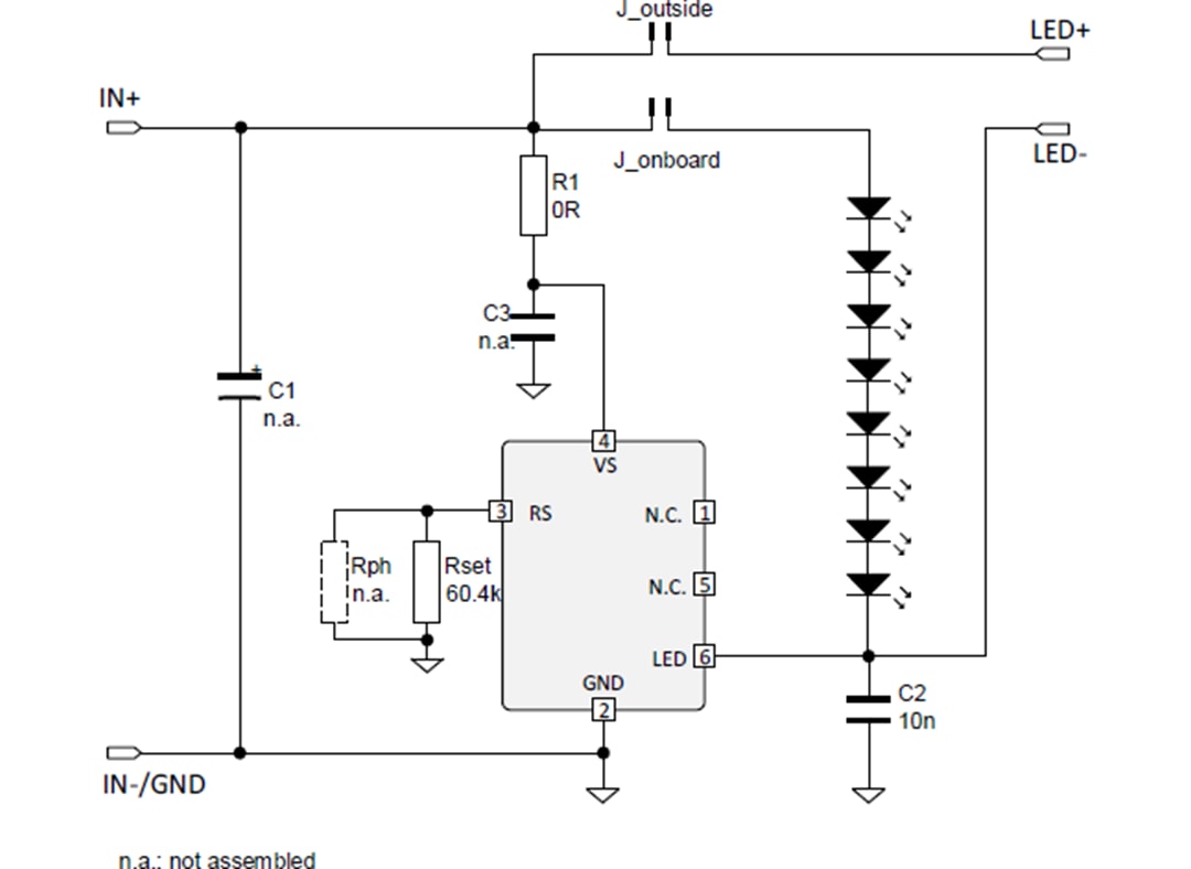
Infineon Technologies BCR431U LED Driver Evaluation Board (DEMOBCR431ULVDROPTOBO1) provides a reference design for a linear and low-voltage-drop LED driver circuit based on the BCR431U Driver IC. The Evaluation Board includes a pre-mounted BCR431U in a PG-SOT23-6 package, 8 white LEDs in series, and required capacitors and resistors. Test points for a multimeter are provided for easy access to signal pins.Specifications
- 24V input voltage
- 60.4kΩ default Rset
- 15mA default LED current
- 114kΩ to 24.9kΩ Rset range
- 8mA to 36.5mA LED current range
- 8x onboard LEDs in series
- Board dimensions of 55.1mm x 33.7mm
Schematic Diagram
Yayınlandı: 2020-05-13
| Güncellenmiş: 2024-10-18
