Infineon Technologies IDP2303A/IDP2308 Controllers
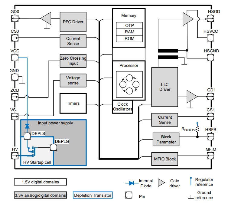
Infineon Technologies IDP2303A/IDP2308 Digital Multi-Mode PFC + LLC Combo Controllers integrate a floating high-side driver and a startup cell. The device includes a digital engine for multi-mode operation, allowing high efficiency over the whole load range. The IDP2303A/IDP2308 implements a comprehensive and configurable protection feature.The Infineon IDP2303A/IDP2308 Controllers combine an HV startup cell and advanced burst mode to deliver low standby power. Additionally, a one-time programming (OTP) unit is integrated to provide a comprehensive set of configurable parameters that help to ease the design-in phase.
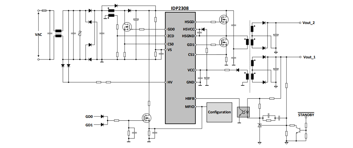
The IDP2303A is available in a low pin count DSO-16 package, while the IDP2308 is offered in the DSO-14 package. Only a minimum of external components are required.
Features
- Multi-mode PFC
- Configurable PFC gate driver
- Synchronous PFC and LLC burst mode control
- Configurable non-linear LLC VCO curve
- Configurable soft-start
- VAC input voltage sensing and X cap discharge via HV pin
Applications
- LCD-TV 75W to 300W
- General SMPS
Block Diagram
Yayınlandı: 2022-09-29
| Güncellenmiş: 2022-10-11
