Infineon Technologies IR3899A Buck Regulator
Infineon Technology IR3899A Buck Regulator is a 9A easy-to-use, fully integrated synchronous buck regulator. This regulator uses a compensation-free fast Constant-On-Time (COT) control scheme, that simplifies the design effort. The IR3899A regulator The IR3899A is a versatile regulator that offers a programmable switching frequency range from 600kHz to 2MHz. This regulator comes in a small 4mm x 5mm PQFN package with excellent thermal performance. This regulator is suitable for server applications, storage, telecom and datacom, distributed point-of-load power architectures, and artificial intelligence applications.Features
- 4.3V to 17V wide input voltage range
- Precision reference voltage (0.6V +/-0.5%)
- Compensation-free enhanced fast COT engine
- Optional forced continuous conduction mode or diode emulation for enhanced light load efficiency
- Programmable switching frequency range from 600kHz to 2MHz
- Selectable OCP limit
- Enable input with voltage monitoring
- PGOOD - power good output
- Monotonic start-up
- Two selectable soft-start time
- Enhanced pre-bias start-up
- Thermal shut down
- -40°C < Tj < +125°C operating junction temperature range
- Small size 4mm x 5mm PQFN
- Halogen-free and RoHS compliant
- Easy-to-use fast Constant-On-Time PWM engine
- High efficiency
- Accurate output voltage regulation
- Superior transient response
- Low BOM
Applications
- Server applications
- Storage applications
- Telecom and datacom applications
- Distributed point-of-load power architectures
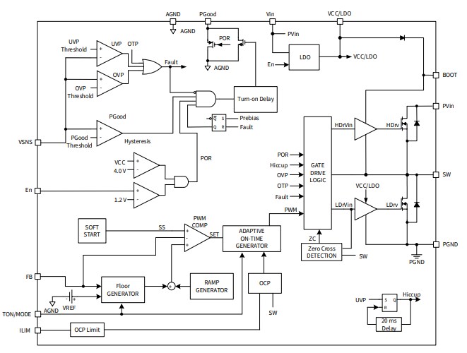
Block Diagram
Application Block Diagram
Yayınlandı: 2021-09-14
| Güncellenmiş: 2024-07-22
