Infineon Technologies TLS805D1LDV50 Demo Board
Infineon Technologies TLS805D1LDV50 Demo Board is designed to evaluate TLS805D1LD, a low dropout linear voltage regulator with a wide input voltage range of 2.75V to 42V. This Infineon device with 9μA ultra-low quiescent current is suitable for automotive or any other supply systems connected permanently to the battery. Infineon TLS805D1LD regulator is the fixed 5V output version with an accuracy of 2%. The TLS805D1LDV50 demo board features a low dropout voltage of 100mV when the output current is 50mA. This demo board is suitable for supplying automotive systems operating during cranking conditions.Features
- 9μA ultra-low quiescent current
- 2.75V to 42V wide input voltage range
- Up to 50mA output current capacity
- <1μA off mode current
- 100mV (typical) @ 50mA low drop out voltage
- Output current limit protection
- Overtemperature shutdown
- Wide temperature range
- On/Off Enable
- Available in PG-TSON-10 package
- Green product (RoHS compliant)
- AEC Qualified
Block Diagram
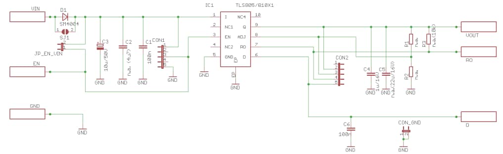
Schematic
Additional Resource
Yayınlandı: 2019-12-16
| Güncellenmiş: 2024-01-19
