Kinetic Technologies KTC2115 Synchronous Boost Regulator
Kinetic Technologies KTC2115 Synchronous Boost Regulator provides a true output disconnect, ensuring a shutdown quiescent current of less than 1µA, thereby extending the battery life. This regulator offers high efficiency over a wide output current range. This is achieved by the automatic selection of a PWM/PFM mode based on the prevailing output load conditions. The 'Pass Through' mode allows the transfer of input power directly to the output (not boosting) with over-current protection. The KTC2115 regulator exhibits a constant on-time design that simplifies the design and provides ultra-fast transient response without requiring any external compensation components.This synchronous boost regulator is packaged in advanced, RoHS and Green compliant, 1.26mm x 1.29mm, and 9-balls Wafer-Level Chip Scale Package (WLCSP). The KTC2115 regulator is ideal for Lithium-Ion/Polymer battery applications such as smartphones and tablets, mobile internet devices, USB OTG, wearables, and portable devices.
Features
- 2.7V to 5.5V wide input voltage range
- 5V output voltage
- IOUT up to 1.5A @ VOUT = 5V, VIN ≥3V
- 2.5MHz PWM switching frequency
- High efficiency and low quiescent current:
- Over 95% efficiency
- 1µA shutdown current
- 33µA quiescent current in 'Pass Through'
- 56µA quiescent current in PFM operation
- ±2% DC voltage accuracy in PWM mode
- Undervoltage Lockout (UVLO)
- Short circuit protection
- Hiccup current limit
- Over temperature protection
- Selectable Pass-Through mode or true load disconnect during shutdown
- Output capacitor pre-charge and soft-start
- Pb-free 9-Bump, 1.26mm x 1.29mm WLCSP package
- RoHS and Green-compliant
- -40°C to 85°C operating temperature range
Applications
- Smartphones and tablets
- Mobile internet devices
- USB OTGs
- Wearables
- Portable devices
Typical Application Circuit
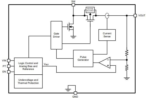
Functional Block Diagram
Yayınlandı: 2024-02-06
| Güncellenmiş: 2024-02-15
