Kinetic Technologies KTS1622 Low Voltage 16-Bit I2C-bus I/O Expanders

Kinetic Technologies KTS1622 Low Voltage 16-Bit I2C-bus I/O Expanders are designed for microcontrollers when additional I/Os are required with minimum interconnections. The KTS1622 features separate power rails (VDD_I2C and VDD_P) for I2C bus and I/O ports; both range from 1.65V to 5.5V. These rails allow a mixed power system where I2C bus power is incompatible with I/O port power.

The Kinetic KTS1622 Low Voltage 16-Bit I2C-bus I/O Expanders meet the I2C fast-mode plus specification up to 1MHz. With external reset input, internal power-on reset, and I2C software reset offer flexible ways to reset the IC. Additionally, four adjustable I2C slave addresses permit multiple KTS1622 expanders in one I2C bus system.

The KTS1622 offers multiple ways to program the 16-bit I/O ports. The programming includes the port working as an input to program the polarity, latch, pull-up, pull-down, and interrupt functions. The interrupt function comprises the level/edge trigger, mask, clear, and status features. The device also implements a debounce function with programmable debounces time for a system with noisy input. Furthermore, when the port works as output, it can program the output stage with bank/pin selectable push-pull or open-drain options. The port can also program four drive strengths of the output stage to optimize the rise/fall times.

The KTS1622 is housed in a RoHS and Green compliant 25-ball 2.0mm x 2.0mm FO-WLP package and a 24-pin 4.0mm x 4.0mm TQFN package.

Features

  • I2C to 16-bit I/O ports expander
  • 1MHz Fast-mode Plus I2C bus
  • Operating voltage range of 1.65V to 5.5V for both I2C bus and I/O ports
  • Four adjustable I2C slave addresses via ADDR
  • I2C multiple-register group programming with a global loop or local loop
  • Active low reset input (RESET)
  • Active low open-drain interrupt output (INT)
  • Internal power-on reset and I2C software reset
  • Noise filter on SCL/SDA inputs
  • Input/Output port configurable
  • Input with polarity/latch/pull-up/pull-down/interrupt functions
  • Allowing port input voltage above supply
  • Interrupt with trigger/mask/clear/status features
  • Programmable input debounce enable/time
  • Output with bank/pin selectable push-pull or open-drain
  • Bit-wise programmable output drive strength
  • Low standby current of 4µA typical at 3.3V
  • Maximum 25mA driving capability for each port
  • RoHS and Green Compliant

Applications

  • Smartphone, tablet, and wearables
  • Laptop and desktop

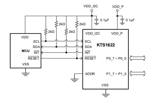
Typical Application

Application Circuit Diagram - Kinetic Technologies KTS1622 Low Voltage 16-Bit I2C-bus I/O Expanders
Yayınlandı: 2022-06-15 | Güncellenmiş: 2023-11-07