M5Stack M5StickC Speaker Hat
M5Stack M5StickC Speaker Hat includes the integrated PAM8303 3W single-channel type D power amplifier. The Speaker Hat features a high PSRR and differential inputs that eliminate noise and RF interference. The device offers an ultra-low EMI interference, with 20dB better than FCC class B standard at 300MHz. The M5Stack M5StickC Speaker Hat has the characteristics of simple functions and high audio reproduction.Features
- Ultra-low EMI interference, 20dB better than FCC class B standard at 300MHz
- Voltage 5V power supply, with 4Ω load power output 3W, 10% of the total harmonic distortion
- Ultra-low noise without input
- Power range of 2.8V~5.5V
- Shortcut protection
- 40mm x 42mm x 30mm Package size
Applications
- MP3
- MP4
Additional Resources
Easyloader Diagram
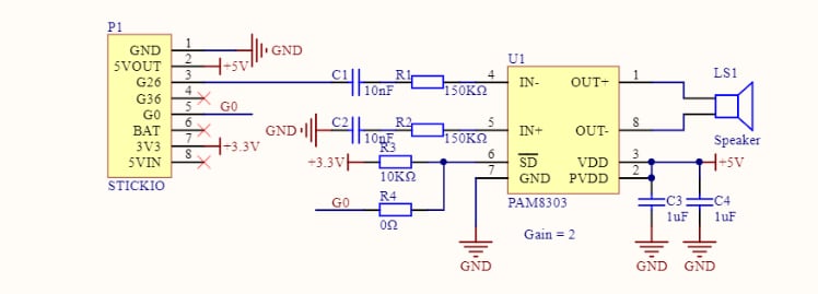
Schematic
Yayınlandı: 2021-01-25
| Güncellenmiş: 2022-03-11
