M5Stack U088 Digital Multi-Pixel Gas Sensor Unit
M5Stack U088 Digital Multi-Pixel Gas Sensor Unit is a TVOC/eCO2 mini sensor unit with integrated SGP30. This sensor unit offers a 15% of measurement accuracy. The U088 digital multi-pixel gas sensor measures various Volatile Organic Compounds (VOC) and H2 in the air. This sensor can also be programmed to detect Total Volatile Organic Compounds (TVOC) and Equivalent Carbon-dioxide (eCO2) reading concentration measurement. Features include outstanding long-term stability, humidity compensation, 2x LEGO™ hole, and HY2.0 4P interface. The digital gas sensor unit is suitable for applications in air quality monitoring and eCO2 concentration.Features
- TVOC/eCO2 concentration detection
- I2C communication (0x58)
- Outstanding long-term stability
- Humidity compensation
- 2x LEGO™ hole
- HY2.0 4P interface
Specifications
- Measurement range:
- 0-1000ppm ethanol
- 0-1000ppm H2
- 0-60000ppb TVOC
- 400-60000ppm eCO2
- 1Hz TVOC/eCO2 sampling rate
Applications
- Air quality monitoring
- eCO2 concentration
Kit Contents
- 1x TVOC/eCO2 mini unit
- 1x HY2.0 cable (5cm)
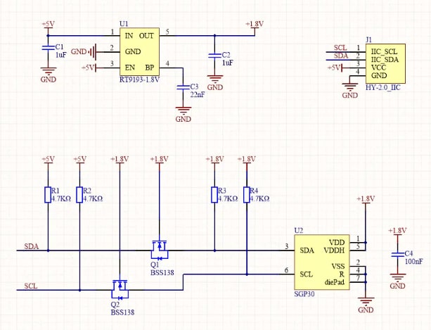
Schematic
Videos
Yayınlandı: 2021-02-10
| Güncellenmiş: 2022-03-11
