M5Stack U130 Tube/Air Pressure Unit
M5Stack U130 Tube/Air Pressure Unit supports a -100~200Kpa and 0.1~3.1V voltage output with a gas inlet connector. The wide range air pressure sensor is available in protective housing, providing long-term stability. The easy-to-use M5Stack U130 Tube/Air Pressure Unit offers a wide temperature compensation, 1.5Kpa precision, and UIFlow graphical programming.Features
- Includes Integrated piezo-resistive pressure sensor with wide temperature compensation
- Linear output, easy-to-use
- -100 ~ 200Kpa Measurement range
- 0.1 ~ 3.1V Output
- 1.5Kpa Precision
- 2x LEGO compatible holes
- Support UIFlow graphical programming
Kit Contents
- 1x Tube pressure unit
- 1x HY2.0-4P cable
Output voltage & pressure value conversion
//P: Actual test pressure value, unit (Kpa)
//Vout: sensor voltage output value
P = (Vout-0.1)/3.0 x 300.0-100.0
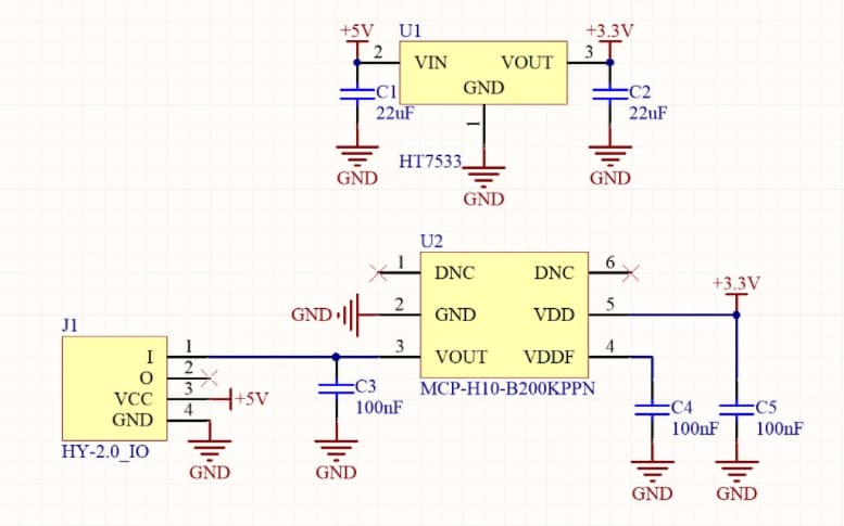
Schematic
Overview
Yayınlandı: 2021-11-09
| Güncellenmiş: 2022-03-11
